EasyManua.ls Logo

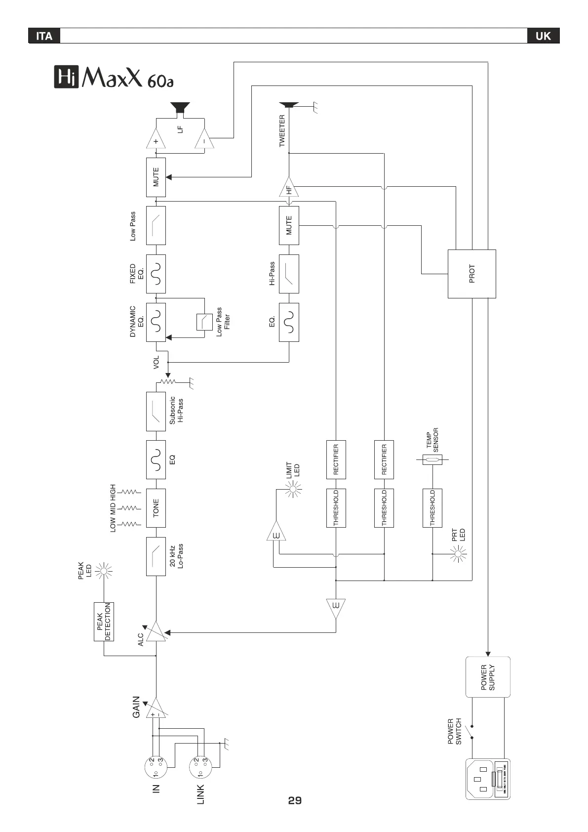
Fbt HiMaxx - HiMaxX 60 a Block Diagram

Fbt HiMaxx
36 pages
Print Icon
To Next Page IconTo Next Page
To Next Page IconTo Next Page
To Previous Page IconTo Previous Page
To Previous Page IconTo Previous Page
Loading...
SCHEMA A BLOCCHI BLOCK DIAGRAM

Other manuals for Fbt HiMaxx

Related product manuals