EasyManua.ls Logo

Fermax ADS - Page 23

Fermax ADS
32 pages
Print Icon
To Next Page IconTo Next Page
To Next Page IconTo Next Page
To Previous Page IconTo Previous Page
To Previous Page IconTo Previous Page
Loading...
Placas VIDEO MARINE
Placas VIDEO MARINE
23
- 3 L
COAX
CT
+-
V
M
..........
..........
....
....
Ct
L
B
S
EXT.
INT.
C
B
No
+-
+12
Nc
JP2
+
-
L
R
R
R
CT
+
M
V
M
V
F1
T
A
L
-
F2
CT
+
M
V
M
V
F1
T
A
L
-
F2
CT
+
M
V
M
V
F1
T
A
L
-
F2
10 Kohm
-+-+
~~
Vac Vac
12 Vac
PLAC
TELEFONO
+
1
8
V
1
.
5
A
5
0
-
6
0
H
z
.
5
0
V
A
M
A
X
.
1
2
V
1
A
F
U
E
N
T
E
A
L
I
M
E
N
T
A
C
I
O
N
K
I
T
D
I
G
I
T
A
L
M
A
D
E
I
N
S
P
A
I
N
D. max.
P1:
E
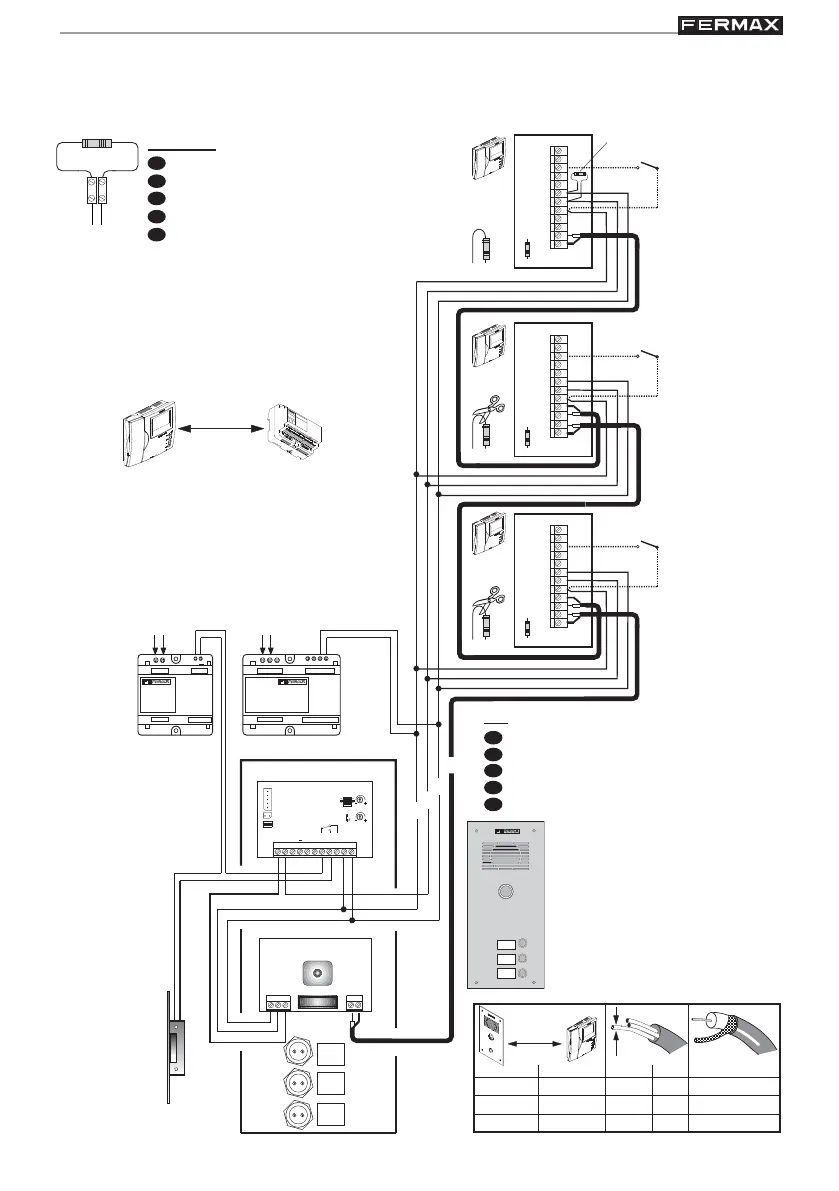
Pulsador de llamada puerta vivienda.
EN
Call pushbutton at the apartment’s door.
F
Poussoir d’appel sur la porte du logement.
D
Ruftaste an der Wohnungstür.
P
Botão de chamada na porta do apartamento.
P1
(*)
P1
P1
18 Vdc
12 Vac
30 m.
90 pies/feet
10 Kohm
10 Khoms:
E
entre los bornes + y L del último monitor.
EN
between terminals + and L in the last monitor.
F
entre les bornes + et L du moniteur.
D
Zwischen Klemmen ”+“ und ”L“ des Monitors.
P
os terminais + e L do último monitor.
(*) IMPORTANTE - IMPORTANT - WICHTIG
+ L
1 - 50
50 - 100
100 - 200
75 Ohm
75 Ohm
75 Ohm
mm
mm
mm2,5
1,5
1
2
2
2
S
metros / metres
pies / feet
AWG
3 - 150
150 - 300
mm
2
17
15
13
D
300 - 600

Other manuals for Fermax ADS

Related product manuals