EasyManua.ls Logo

FHP AP061 - Electrical; Thermostat Connections

Default Icon
24 pages
Print Icon
To Next Page IconTo Next Page
To Next Page IconTo Next Page
To Previous Page IconTo Previous Page
To Previous Page IconTo Previous Page
Loading...
970-292 Revised 5-12
connections. Flexible hoses should be used between the
unit and the rigid system to avoid possible vibration. Ball
valves should be installed in the supply and return lines for
unit isolation and unit water flow balancing.
ELECTRICAL:
(Refer to electrical component box layout, Figure #5)
Field wiring must comply with local and national electric
codes. Power to the unit must be within the operating
voltage range indicated on the unit nameplate or on the
performance data sheet. On three phase units (single stage
units only) phases must be balanced within 2%.
CAUTION: Operation of unit on improper line voltage or
with excessive phase imbalance will be hazardous to the
unit, constitutes abuse and may void the warranty.
Properly sized fuses or HACR circuit breakers must be
installed for branch circuit protection. See unit nameplate
for maximum fuse or breaker size.
The unit is provided with a concentric knock-out in the
front left corner post for attaching common trade sizes of
conduit, route power supply wiring through this opening.
Always connect the ground lead to the grounding lug
provided in the control box and power leads to the power
supply terminal block as indicated on the wiring diagram
and Figure #5.
NOTE: U
nits supplied with internal electric heat require
two (2) separate power supplies: one for the unit
compressor and one for the electric heater elements,
blower motor and control circuit. Refer to the ELECTRIC
HEATER PACKAGE OPTION section and Figure #9 for wiring
instructions, minimum circuit ampacities and maximum
fuse/breaker sizing.
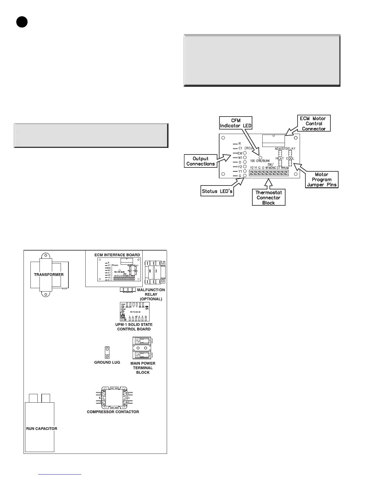
ECM INTERFACE BOARD:
THERMOSTAT CONNECTIONS:
Thermostat wiring is connected to the 10 pin screw type
terminal block on the lower center portion of the ECM
Interface Board. In addition to providing a connecting point
for thermostat wiring, the interface board also translates
thermostat inputs into control commands for the variable
speed programmable ECM DC fan motor and displays an
LED indication of operating status. The thermostat
connections and their functions are as follows:
Y2 Second Stage Compressor Operation
Y1 First Stage Compressor Operation
G Fan
O Reversing Valve (energized in cooling)
W1 Auxiliary Electric Heat
(runs in conjunction with compressor)
EM/W2 Emergency Heat (electric heat only)
NC Transformer 24 VAC Common
(extra connection)
C1 Transformer 24 VAC Common
(primary connection)
R Transformer 24 VAC Hot
HUM Dehumidification Mode
If the unit is being connected to a thermostat with a
malfunction light, this connection is made at the unit
malfunction output or relay.
(Figure #6)
4
(Figure #5)
Electrical Box Component Layout
Single & Two Step
AP SERIES

Related product manuals