EasyManua.ls Logo

FläktGroup ACJB - Connection Diagrams; Unit with Electric Heater

FläktGroup ACJB
16 pages
Print Icon
To Next Page IconTo Next Page
To Next Page IconTo Next Page
To Previous Page IconTo Previous Page
To Previous Page IconTo Previous Page
Loading...
Air Heating unit ACJB - Technical manual
8
FläktGroup DC_9170GB_20190117_R2
We reserve the right to make changes without prior notice
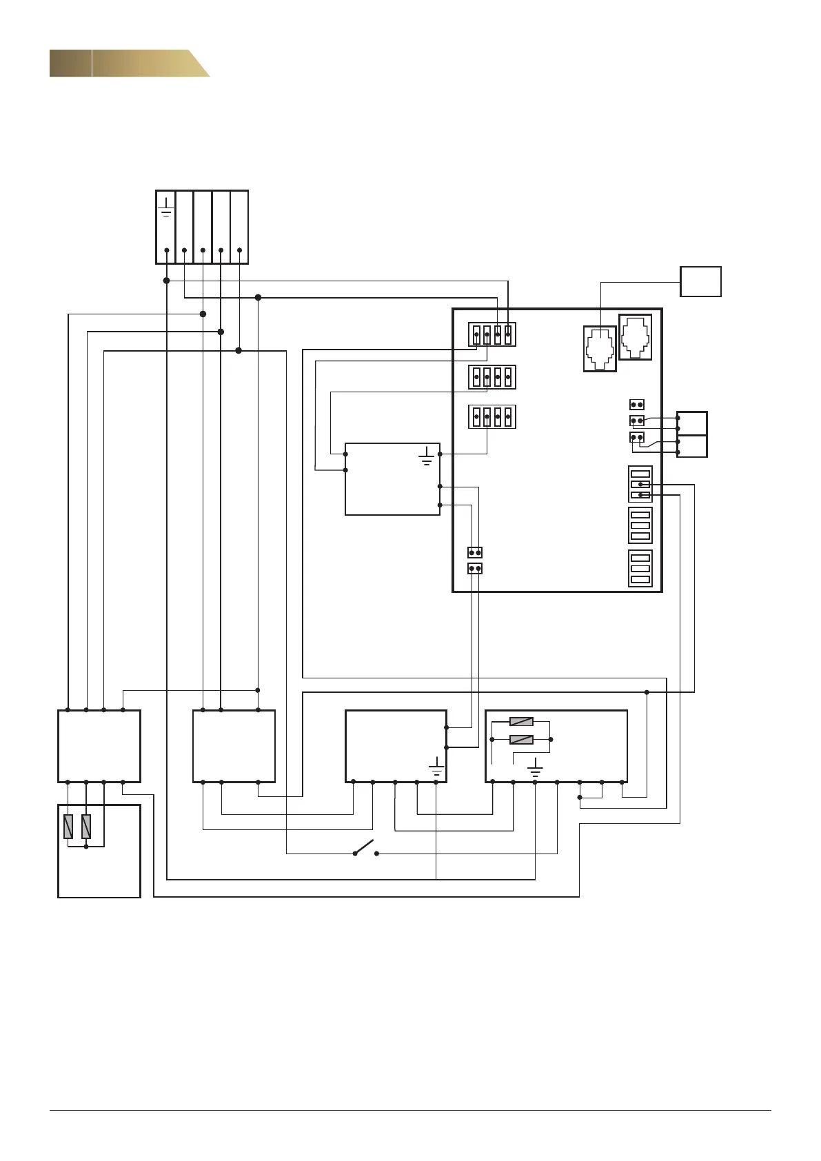
CONNECTION DIAGRAMS
Figure 9.
UNIT WITH ELECTRIC HEATER
El. heater
3-ph. 3 kW
El. heater
2-ph. 3 kW
Contactor
El. heater
Contactor
Pulser
Pulser
Control panel
Supply air
Return
GT
GT
Fan
N L1
1 3 5 A2 1 3 A2
2 4 6 A1 2 4 A1 1 2 3 4 6 5
M A
2 14 3
6
N
L1
0
V
+10
V
5
L2 L3
OK 1
33 32
21
22
23
9
10
11
12
5
6
7
8
1
2
3
4
18
16
17
19
20
27
24
25
26
28
29
31 30