EasyManua.ls Logo

FlexArm GH-18 - Electric Diagram

Default Icon
28 pages
Print Icon
To Next Page IconTo Next Page
To Next Page IconTo Next Page
To Previous Page IconTo Previous Page
To Previous Page IconTo Previous Page
Loading...
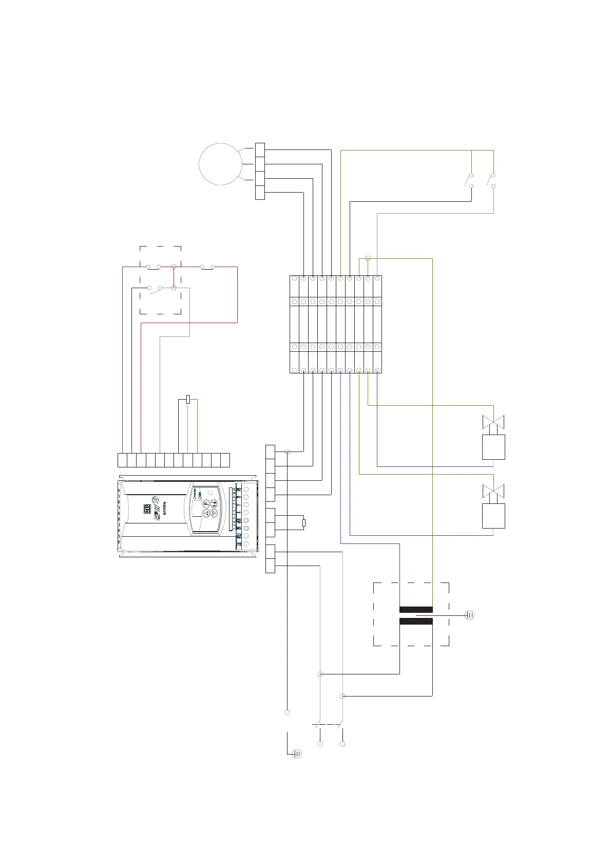
Electric diagram
PE
L1
L2
M
1.5 ~
L1 L2 BR
+UD
u v w PE
PE w v v
1
2
3
4
5
6
7
8
9
10
11
12
PT
= 5 K
IG
U
VV
U
WW
TTTT
220
N
24
N
T
S1 S2
P2
P1
PM
PE
IN
INVERTER
E
TTTT
FlexArm Inc
GH-18 Tapping Arm Manual
10/17/2019
REV. 001
9

Related product manuals