EasyManua.ls Logo

FLIR Ranger R3D - Figure 25 - Reusing Chirp Slots

FLIR Ranger R3D
53 pages
Print Icon
To Next Page IconTo Next Page
To Next Page IconTo Next Page
To Previous Page IconTo Previous Page
To Previous Page IconTo Previous Page
Loading...
910-0001-00-INS -R02 Page 40 of 53
Information contained in this document pertains to a Canadian origin product that is controlled as "dual use" by the Canadian
government. However, when in the United States or possessed by a US person, it may be considered a defense article from the US Government's
perspective. US government authorization may be required for re-transfer to a foreign person. If you have any questions, please contact FLIR's
Global Trade Compliance group at exportquestions@flir.com .
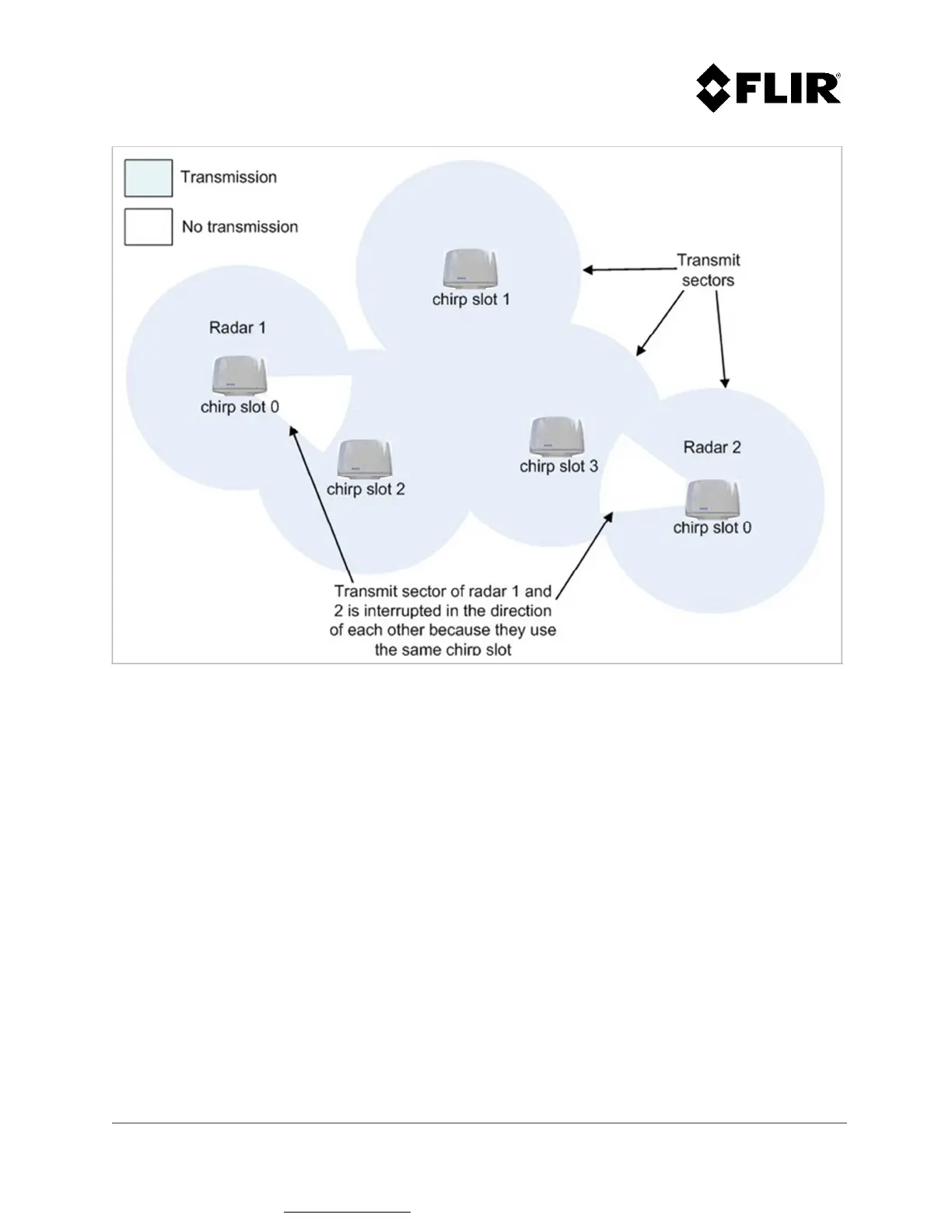
Figure 25 - Reusing Chirp Slots
The R1, R2, R3, R3D, R5 and R5D possess 8 chirp slots in FastScan mode. The R3D has 4 chirp slots in
3400m Doppler mode and 2 chirp slots in 6500m Doppler mode. The R5D has 6 chirp slots over 2
frequency bands in 5500m Doppler mode and 4 chirp slots over 2 frequency bands in 10500m Doppler
mode.

Table of Contents

Other manuals for FLIR Ranger R3D

Related product manuals