EasyManua.ls Logo

Flyzone SKYFLY - Important Safety Precautions; General Safety Guidance

Flyzone SKYFLY
12 pages
Print Icon
To Next Page IconTo Next Page
To Next Page IconTo Next Page
To Previous Page IconTo Previous Page
To Previous Page IconTo Previous Page
Loading...
Your SkyFly should not be considered a toy, but rather a
sophisticated, working model that functions very much
like a full-size airplane. Because of its performance
capabilities, the SkyFly, if not assembled and operated
correctly, could possibly cause injury to yourself or
spectators and damage to property.
We highly recommend that you get experienced
knowledgeable help with assembly and during your
first flights. This will make your modeling experience
more enjoyable. You’ll learn faster and avoid risking
your model before you are truly ready to fly solo. Your
local hobby shop has information about flying clubs in
your area whose membership includes qualified
instructors. You can also contact the Academy of Model
Aeronautics (AMA), which has more than 2,500
chartered clubs across the country. Instructor training
programs and insured newcomer training are available
through any one of these clubs.
Contact the AMA at the address or toll-free number below.
Academy of Model Aeronautics
5151 East Memorial Drive
Muncie, IN 47302-9252
Tele. (800) 435-9262
Fax (765) 741-0057
Or via the Internet at: www.modelaircraft.org
Assemble the plane according to instructions. DO
NOT alter or modify the model. If you make any
modifications, you void your warranty.
Test the operation of the model before each flight to
insure that all equipment is operating properly and that
the model remains structurally sound.
Fly only on calm days (with wind speeds less than
5mph) and in large open areas free of trees, people,
buildings, or any other obstacles.
Remember: Take your time and follow the instructions
to end up with a well-built model that is durable and
easy to fly.
The R/C model hobby becomes more and more
enjoyable as your experience grows. Your chances for
success and graduation to higher levels are very good if
you take your time and follow the assembly and flying
instructions carefully and completely. We hope you
enjoy flying your SkyFly airplane.
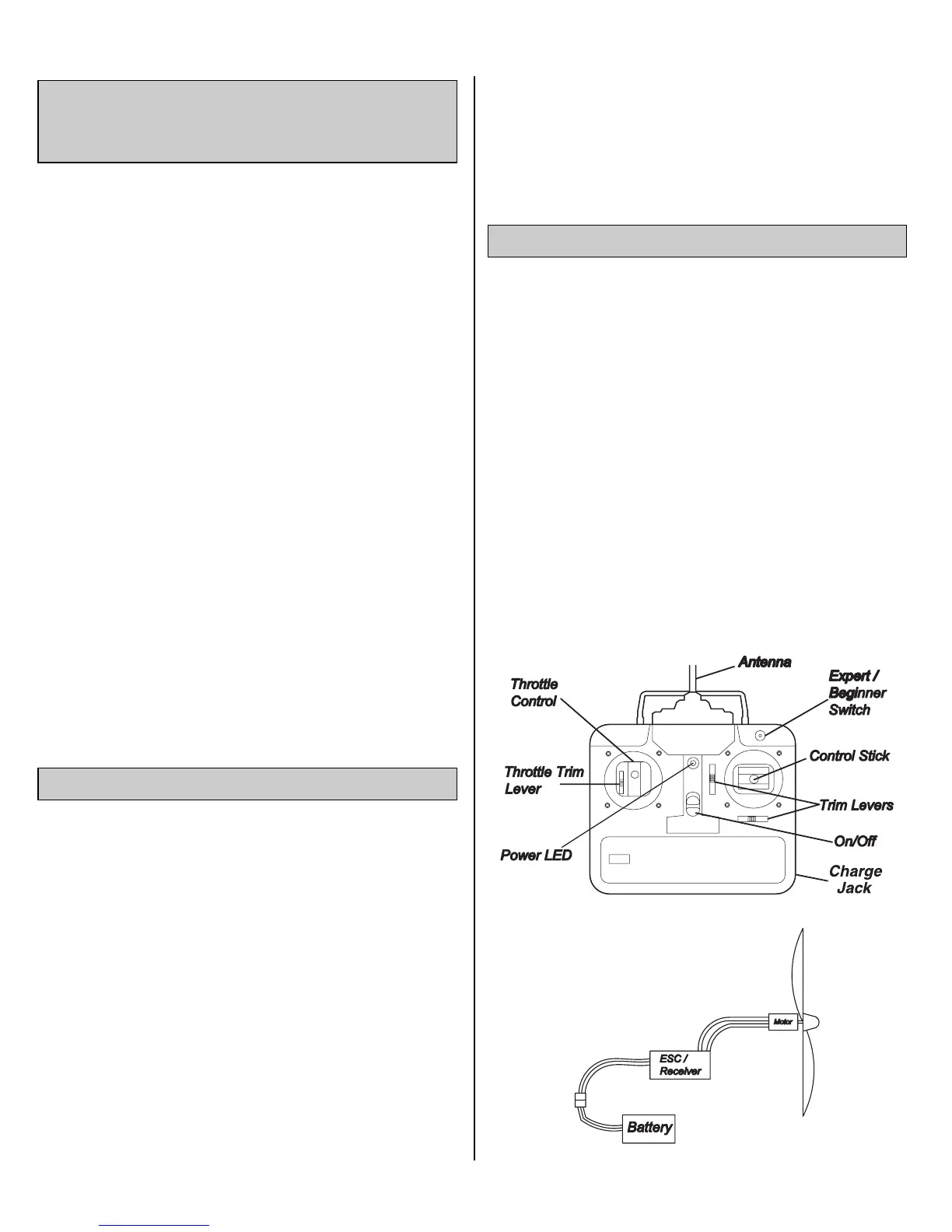
Electronic Speed Control / Receiver (ESC / RX) – This unit
controls the speed of the motor and control surfaces.
Elevator – Controls altitude
Rudder – Controls direction
Nickel – Metal Hydride (NiMH) Battery – Rechargeable
batteries which are used to power the airplane. NiMH
batteries are lighter and smaller that most other types of
rechargeable batteries.
Transmitter (TX) – This is the hand-held unit that sends
the signal to the control unit, or RX. Moving the sticks
controls speed, altitude and direction.
GLOSSARY
PRECAUTIONS
PROTECT YOUR MODEL, YOURSELF
AND OTHERS. FOLLOW THESE
IMPORTANT SAFETY PRECAUTIONS
2

Related product manuals