EasyManua.ls Logo

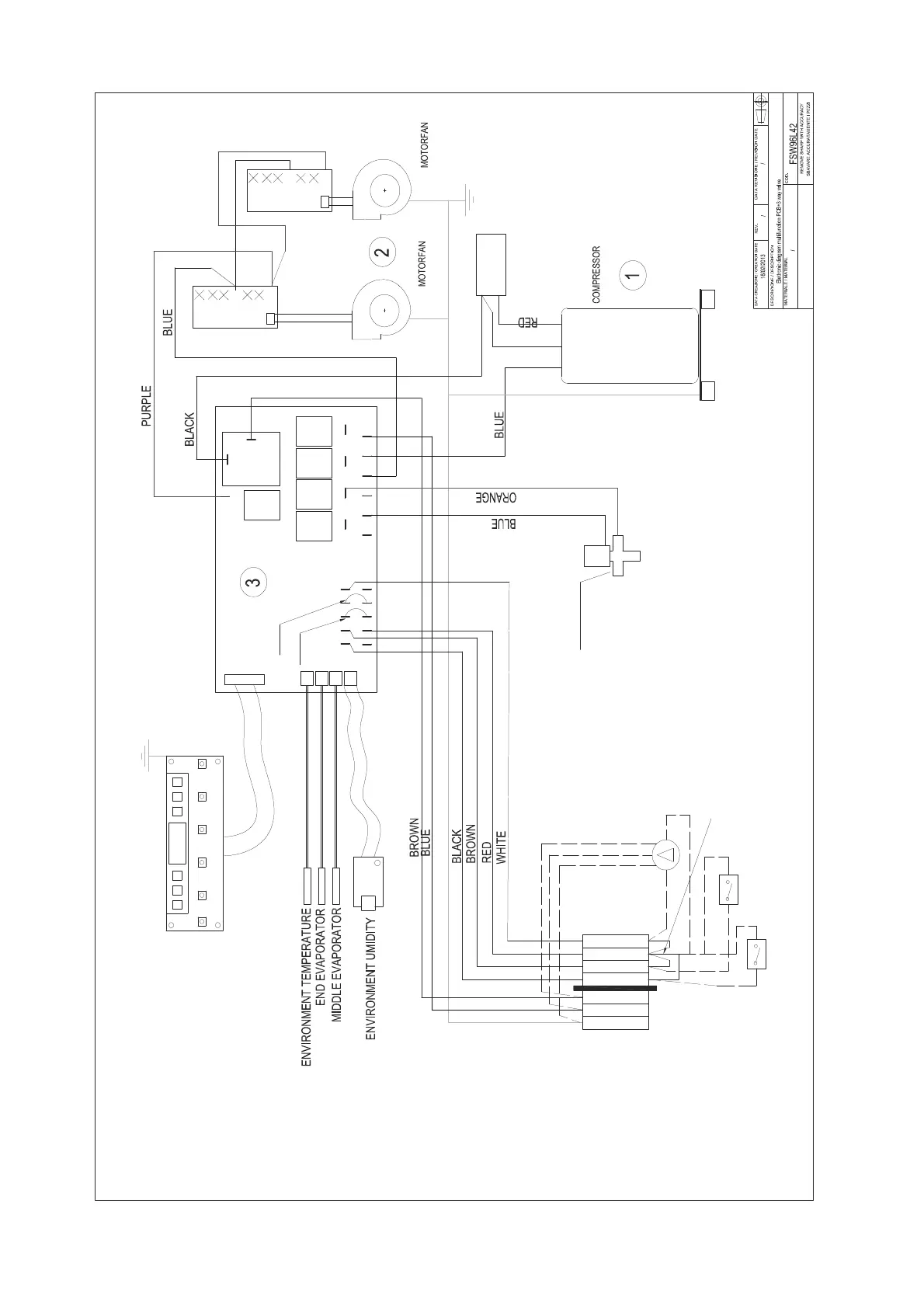
Fral FSW96 - Electrical Diagram (Three-way valve)

Fral FSW96
21 pages
Print Icon
To Next Page IconTo Next Page
To Next Page IconTo Next Page
To Previous Page IconTo Previous Page
To Previous Page IconTo Previous Page
Loading...
20
6. ЭЛЕКТРИЧЕСКАЯ СХЕМА (Трехходовой клапан)
COM
F PUMP
FAN
T1T2
T3
FLOAT
HPS
LPS
R.G.A
E.V
PUMP
0202
COMPRESSOR
CAPACITOR
L
N
T
234
RC
AG
1
JUMP 2
JUMP 1
GENERAC
ALARM
(OPTIONAL)
REMOTE
CONTROL
(OPTIONAL)
PUMP
(OPTIONAL)
REMOVE THE RESPECTIVE
BRIDGE IF YOU USE:
GENERAL ALARM -->BRIDGE 1-3
REMOTE CONTROL -->BRIDRE 2-3
PUMP -->BRIDGE 4-3
6-
5-
4-
3-
2-
1-
L-
6-
5-
4-
3-
2-
1-
L-
3 WAY VALVE

Related product manuals