EasyManua.ls Logo

Friedrich CP12F10 - Troubleshooting Guide

Friedrich CP12F10
28 pages
Print Icon
To Next Page IconTo Next Page
To Next Page IconTo Next Page
To Previous Page IconTo Previous Page
To Previous Page IconTo Previous Page
Loading...
Service Manual 18
Troubleshooting Guide
Troubleshooting Guide
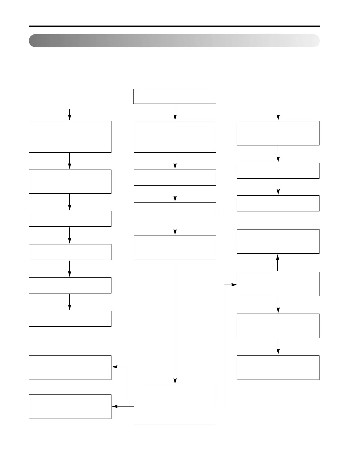
In general, possible trouble is classified in two kinds.
The one is called Starting Failure which is caused from an electrical defect, and the other is ineffective Air
Conditioning caused by a defect in the refrigeration circuit and improper application.
Unit runs but poor cooling.
Ineffective Cooling
Satisfactory operation
with temperature
difference of inlet & outlet
air; 44~50°F (7~10°C)
Replacement of unit if
the unit is beyond repair.
Check outdoor coil
(heat exchanger) and
fan operation.
Check heat load
increase.
Check cold air
circulation for smooth
flow.
Check gas leakage.
Clean condenser.
Not on separate circuit
Check inside gas
pressure.
Adjust refrigerant
charge.
Malfunction of
compressor.
Replacement of
compressor.
Check clogging in refrigera-
tion circuit.
Repair clogging in
refrigeration circuit.
Dirty indoor coil
(heat exchanger)
Repair gas leak.
Malfunction of fan.
Clogging of air filter.
Obstruction at air outlet.
Remove obstruction.

Related product manuals