EasyManua.ls Logo

Friedrich CP12F10 - Page 22

Friedrich CP12F10
28 pages
Print Icon
To Next Page IconTo Next Page
To Next Page IconTo Next Page
To Previous Page IconTo Previous Page
To Previous Page IconTo Previous Page
Loading...
Service Manual 22
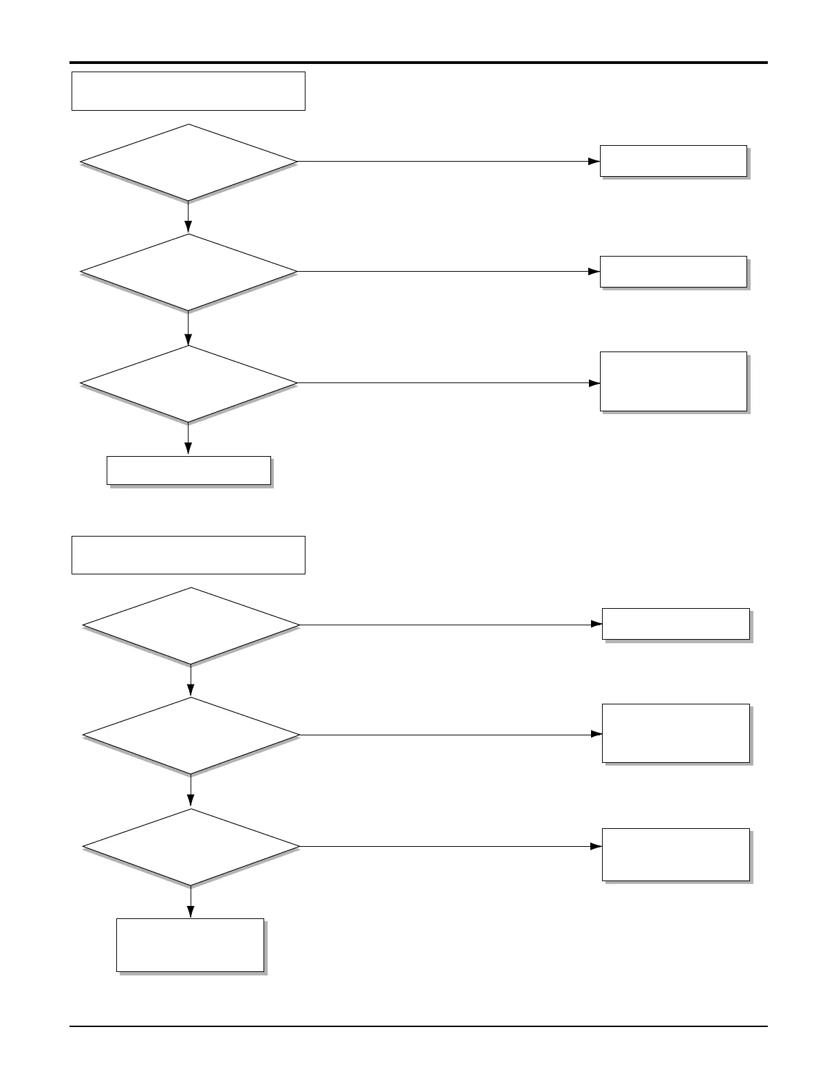
Troubleshooting Guide
Is the voltage of Battery
about over 2.3V?
Exchange Receiver Ass'y.
Is the connection of
CN-DISP1 all right?
Is the voltage No.16
of CN-DISP1 on Main P.W.B
Ass'y DC 5V?
Exchange the battery.
Check the P.W.B pattern.
Connect connector to
CN-DISP1 exactly.
NO
NO
NO
YES
YES
YES
Possible Trouble 5
Romote controller does not operate.
NO
NO
NO
NO
YES
YES
YES
Is the IC01G all right?
Is the connection of
CN-DISP1 all right?
Exchange the display
P.W.B Ass'y.
Exchange IC01G.
Exchange Q01G,
Q02G, Q03G, Q04G
Connect connector
to CN-DISP1 exactly.
Does the Q01G,
Q02G, Q03G Q04G operate normally
on main P.W.B Ass'y?
Possible Trouble 6
It displays abnormally on Display P.W.B Ass'y.

Related product manuals