EasyManua.ls Logo

Friedrich FPHFW12A3B - Page 72

Friedrich FPHFW12A3B
121 pages
Print Icon
To Next Page IconTo Next Page
To Next Page IconTo Next Page
To Previous Page IconTo Previous Page
To Previous Page IconTo Previous Page
Loading...
72 PB
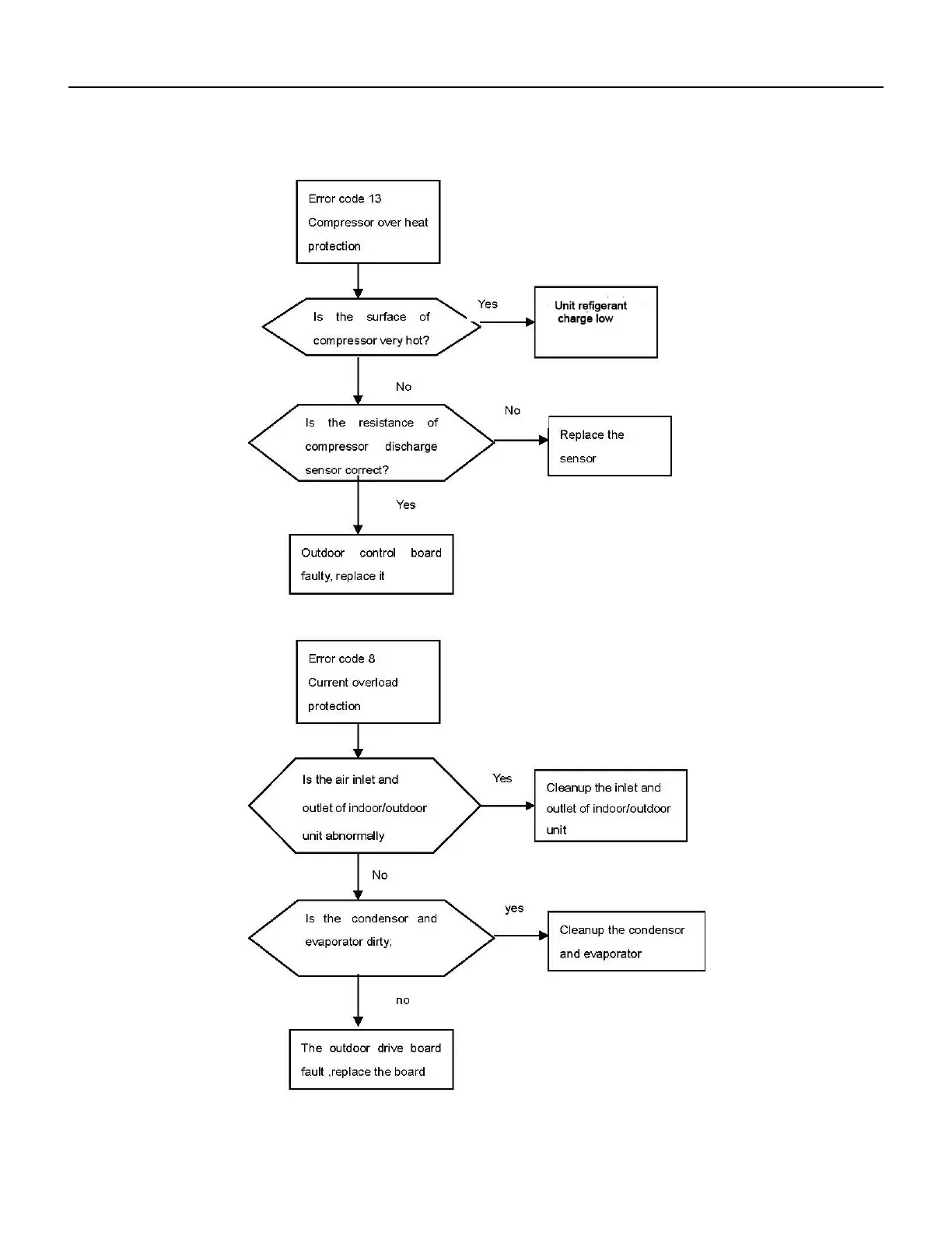
TROUBLESHOOTING
Error Code 13
Fig. 708
Error Code 8

Table of Contents

Other manuals for Friedrich FPHFW12A3B

Related product manuals