EasyManua.ls Logo

Frymaster HLZ 18 - Page 11

Frymaster HLZ 18
25 pages
Print Icon
To Next Page IconTo Next Page
To Next Page IconTo Next Page
To Previous Page IconTo Previous Page
To Previous Page IconTo Previous Page
Loading...
Frymaster L.L.C., 8700 Line Avenue 71106, P.O. Box 51000, Shreveport, Louisiana 71135-1000
318-865-1711 FAX 318-862-2394
Printed in the United States Service Hotline
Page
9
1-800-24-FRYER
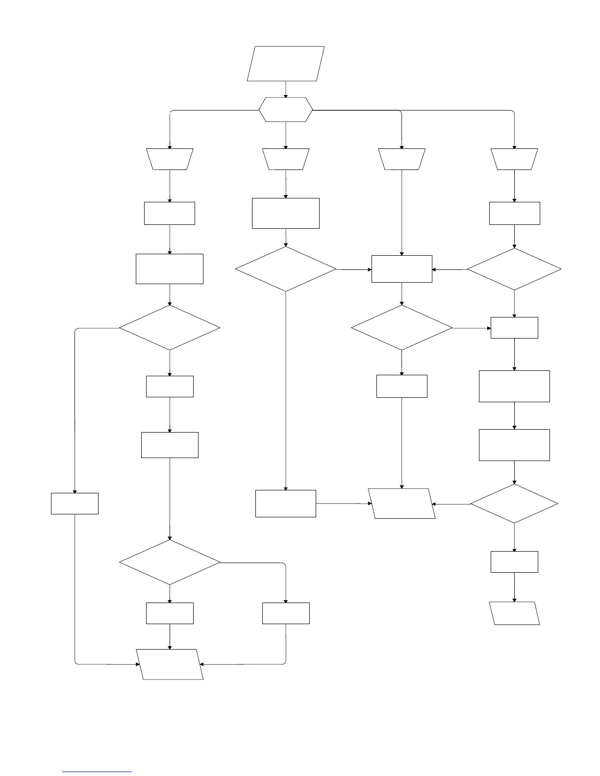
The HLZ has been
powered up and has
been running for at
least 20 minutes.
The computer
display reads:
PROB
One of the RTD
probes has
failed.
Press the plate heater
temp switch once to
see actual temp.
Is the plate
heater temp within +/-
15°F of programmed
temp?
Heater plate
RTD is good.
Press air heater
temp switch once
to see actual temp.
Is the air
heater temp within +/-
25°F of programmed
temp?
Computer may
be faulty.
Air heater RTD
probe is faulty.
Heater plate
RTD is faulty.
Contact your
authorized
Frymaster servicer.
HI
Press the plate heater
temp switch once to
see actual temp.
Is the plate
heater temp within +/-
15°F of programmed
temp?
Plate heater, plate
heater relay, or RTD
are faulty.
LO
Press the air heater
temp switch once to
see actual temp.
Is the air
heater temp within +/-
25°F of programmed
temp?
Air heater, air
heater relay, or
RTD are faulty.
Contact your
authorized
Frymaster servicer.
REdY
Unit has
reached
setpoint.
Do you feel hot
air coming out of the cowl
assembly?
Air heater is
good.
Press the heater plate
temp switch once to
read actual temp.
Press the heater plate
temp switch a second
time to read setpoint.
Is the actual
temp within +/- 15°F of
setpoint?
Heater plate is
good.
Your HLZ is
ready for use.
Yes
No
Yes
No
No
Yes
No
Yes
No
Yes
No
Yes

Related product manuals