EasyManua.ls Logo

Frymaster HLZ 18 - Page 18

Frymaster HLZ 18
25 pages
Print Icon
To Next Page IconTo Next Page
To Next Page IconTo Next Page
To Previous Page IconTo Previous Page
To Previous Page IconTo Previous Page
Loading...
Frymaster L.L.C., 8700 Line Avenue 71106, P.O. Box 51000, Shreveport, Louisiana 71135-1000
318-865-1711 FAX 318-862-2394
Printed in the United States Service Hotline
Page
16
1-800-24-FRYER
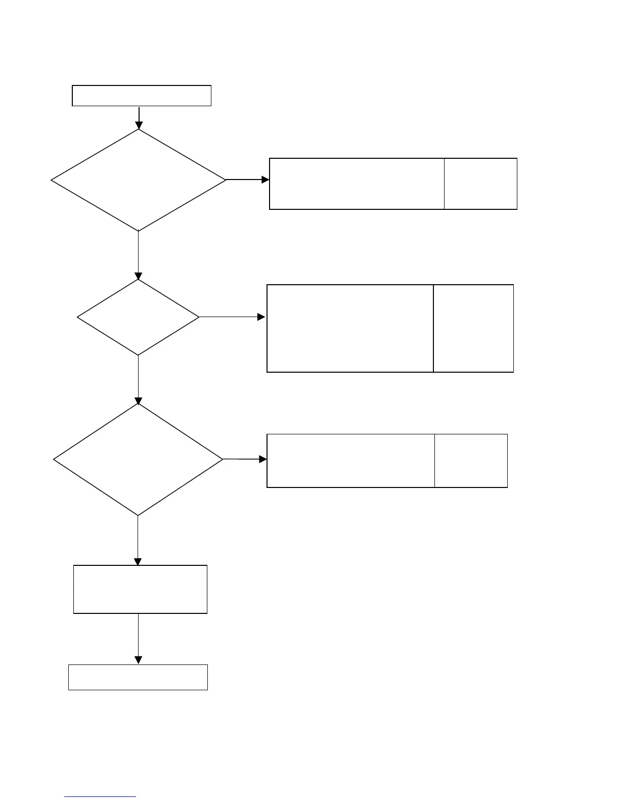
A
llow the heaters to
heat for approximately
3 minutes.
NO
1. Latching relay has failed.
2. Blower is faulty.
3. Computer has failed.
4. Wiring connection is faulty.
5. Foreign object is stalling
the blower.
1. Test E
2. Test F
3. Test B
4. STD
5. N/A
1. Heater Plate (RTD) is faulty.
2. Computer has failed.
3. Wiring connection is faulty.
1. Test C
2. N/A
3. STD
NO
YES
Does LED light come
on indicating unit is
calling for heat from
the plate heater?
1. Air Temp Probe is faulty.
2. Computer has failed.
3. Wiring connection is faulty.
1. Test D
2. N/A **
3. STD
NO
Does LED light
come on indicating unit
is calling for heat from
the air heater?
Continued from
p
a
g
e 15.
Go to page 17.
Does air blow
out of the cowl
assembl
y
?
YES
YES

Related product manuals