EasyManua.ls Logo

Fujitsu AGYV09LAC - Page 113

Fujitsu AGYV09LAC
140 pages
Print Icon
To Next Page IconTo Next Page
To Next Page IconTo Next Page
To Previous Page IconTo Previous Page
To Previous Page IconTo Previous Page
Loading...
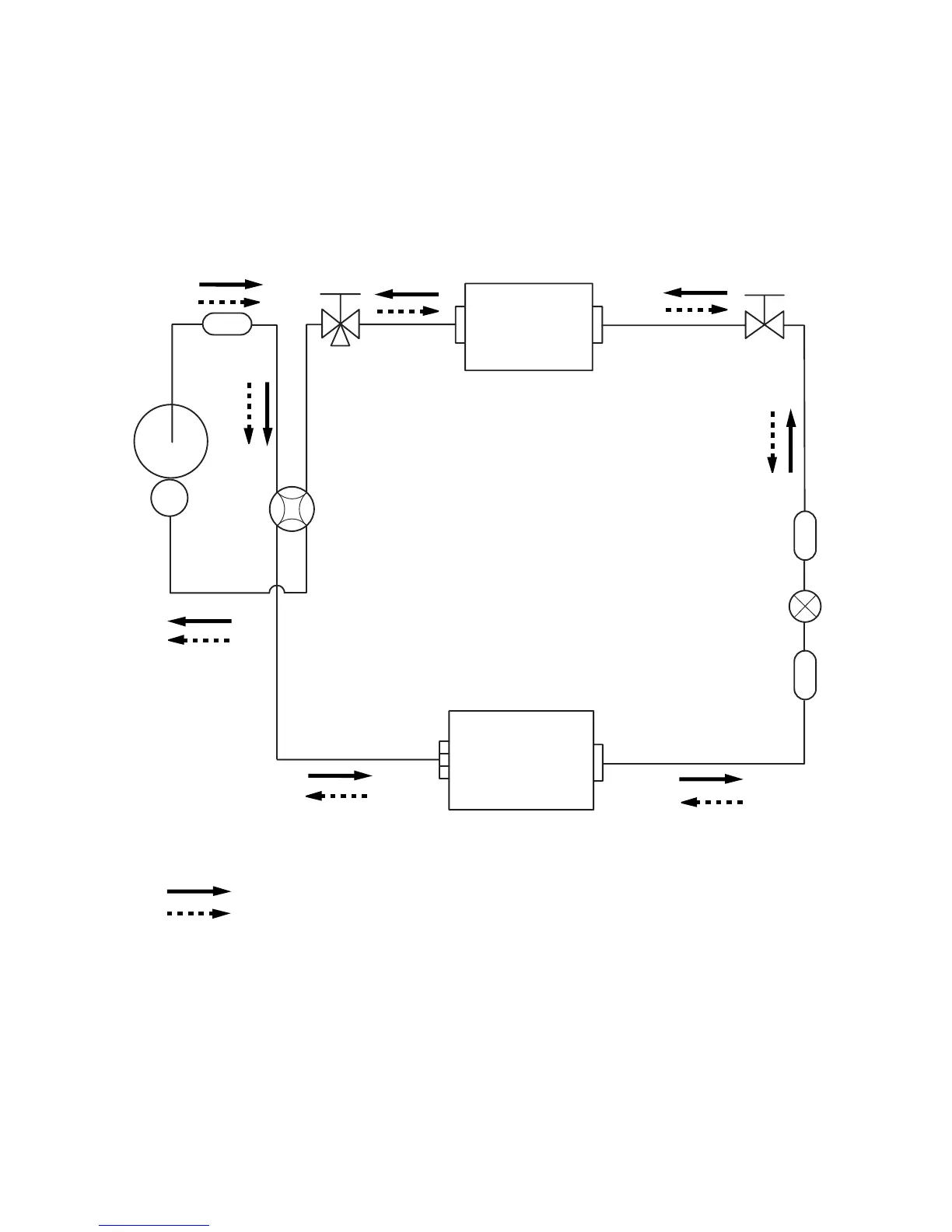
REFRIGERANT SYSTEM DIAGRAM
2-Way
valve
Strainer
Strainer
3-Way
valve
Muffler
4-Way valve
Expansion valve
Indoor unit
Heat exchanger
Outdoor unit
Heat exchanger
Compressor
Refrigerant direction
Heating
Cooling
Refrigerant pipe diameter
AGYV09LAC / AOYV09LAC
AGYV12LAC / AOYV12LAC
Liquid : 1/4" (6.35 mm)
Gas : 3/8" (9.52 mm)
AGYV14LAC / AOYV14LAC
Liquid : 1/4" (6.35 mm)
Gas : 1/2" (12.7 mm)
2007.03.07 4

Related product manuals