EasyManua.ls Logo

Fujitsu AOYG14LMCE - Circuit Diagram

Fujitsu AOYG14LMCE
23 pages
To Next Page IconTo Next Page
To Next Page IconTo Next Page
To Previous Page IconTo Previous Page
To Previous Page IconTo Previous Page
Loading...
White
White
White
White
White
White
White
Blue
Yellow
White
Black
Red
Red
Orange
Yellow
Pink
Blue
Green
Black
White
Red
Red
Orange
Yellow
Pink
Blue
Black
Black
Black
Black
1
2
3
4
5
6
7
8
9
1
2
3
4
5
6
7
1
2
3
4
5
6
7
1
2
3
4
5
6
7
1
2
3
4
5
6
7
1
2
3
4
5
6
1
2
3
4
5
6
1
2
3
4
5
6
1
2
3
4
5
6
1
2
3
4
1
2
3
4
1
2
3
4
5
1
2
3
4
5
1
2
3
4
5
1 2 3 4 5
1 2 3 4 5
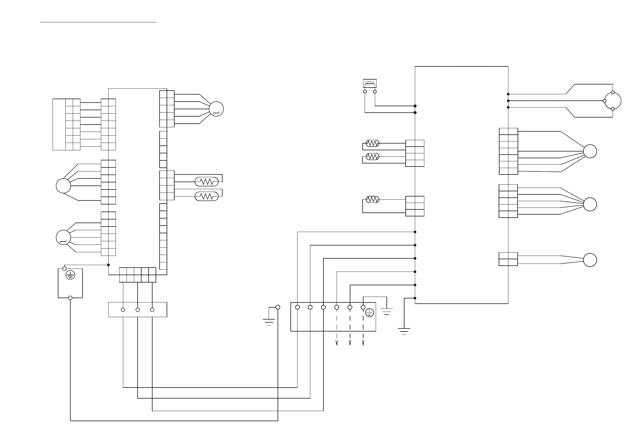
CN1
CN201
CN3
CN7
CN5
W4
CN10
CN6
CN5
CN2
Louver
( Up / Down )
M
Test
Thermistor
( Pipe temp. )
Thermistor
( Room temp. )
To Communication kit
( Option )
Terminal
M
FM
Diffuser
Fan motor
Earth terminal
Indicator PCB
Main PCB
1 2
3
INDOOR UNIT OUTDOOR UNIT
CIRCUIT DIAGRAM
2016.10.26 5
Models : ASYG14LMCE / AOYG14LMCE
Reactor
Thermistor
( Pipe temp. )
Thermistor
( Discharge temp. )
Thermistor
( Outdoor temp. )
Terminal
Power source
1 2 3 L N
4-Way valve coil
Expansion valve coil
DC Fan motor
Compressor
CM
FM
PMV
4WV
1
2
3
4
5
6
7
1
2
3
4
5
6
7
1
2
3
4
5
1
2
3
4
5
1
2
1
2
1
2
3
4
1
2
3
4
1
2
3
1
2
3
W7
W8
W9
CN800
CN40
CN30
W10
W11
CN71
CN70
W101
W102
W4
W1
W2
W3
R
S
C
Red
Black
White
Yellow
Brown or Blue
Red
Blue
Orange
Yellow
White
Black
Black
Black
Black
Black
Black
Black
Black
Black
White
Red
Black
White
Green
Green
Red
White
Red
White
Black
Main PCB

Other manuals for Fujitsu AOYG14LMCE

Related product manuals