EasyManua.ls Logo

Fujitsu ARXG12KLLAP - Refrigerant Circuit; Model: AOYG36 KBTA5

Fujitsu ARXG12KLLAP
567 pages
To Next Page IconTo Next Page
To Next Page IconTo Next Page
To Previous Page IconTo Previous Page
To Previous Page IconTo Previous Page
Loading...
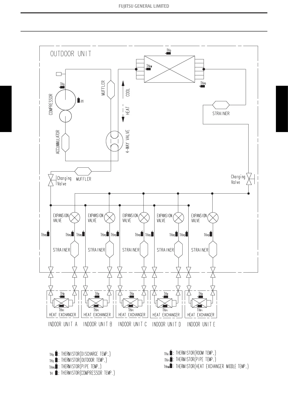
4. Refrigerant circuit
4-1. Model: AOYG36KBTA5
C
C
Pressure
switch
CONDENSER
- 476 -
4-1. Model: AOYG36KBTA5
4. Refrigerant circuit
OUTDOOR UNIT
AOYG36KBTA5
OUTDOOR UNIT
AOYG36KBTA5

Table of Contents

Other manuals for Fujitsu ARXG12KLLAP

Related product manuals