EasyManua.ls Logo

Fujitsu ARYG90LHTA - ERROR DETECTION; INDOOR UNIT ERROR CODES

Fujitsu ARYG90LHTA
24 pages
Print Icon
To Next Page IconTo Next Page
To Next Page IconTo Next Page
To Previous Page IconTo Previous Page
To Previous Page IconTo Previous Page
Loading...
EMI FILTER
TRMH-47-27-15E
4 TURNS
EMI FILTER
TRM-25-15-12E-WE
1 TURN
EMI FILTER
GRFC-8
1 TURN
TERMINAL
FUSE TERMINAL
AC250V 20A
UL1015
AWG16
BLACK
UL1015
AWG16
BLACK
UL1015 AWG10
BLACK
UL1015 AWG10
WHITE
UL1015 AWG10
RED
UL1015
AWG16
BLUE
L3
L2
N
L1
1
2
3
UL1015
AWG16
GREEN
EARTH
UL1015
AWG10
WHITE
UL1015
AWG10
RED
UL1015
AWG10
RED
UL1015 AWG20
BLACK
UL1015 AWG20 RED
UL1015 AWG20 WHITE
P511 AC500V 45A
P512 AC500V 45A
P513 AC500V 45A
W501
L1-IN
W502
L2-IN
W503
L3-IN
W507
GREEN
W504
L1-OUT
W505
L2-OUT
W506
L3-OUT
UL1015 AWG10
BLACK
UL1010 AWG10
WHITE
UL1010 AWG10
RED
UL3266 AWG28 BLACK
UL3266 AWG28 WHITE
UL1015
AWG16
GREEN
F102
AC250V 10A
W006
RED
UL1015 AWG20 BLUE
UL1015 AWG20 BLUE
UL1015 AWG18 WHITE
UL1015 AWG18 WHITE
UL3478 AWG20 BLUE
UL3478 AWG20 BLUE
BLACK
BLACK
UL3266 AWG22 BLACK
UL3266 AWG22 RED
UL3266 AWG22 WHITE
UL3266 AWG22
YELLOW
UL3266 AWG22 BROWN
UL3266 AWG22 BLACK
UL3266 AWG22 RED
UL3266 AWG22 WHITE
UL3266 AWG22 YELLOW
UL3266 AWG22 BROWN
AWG26 WHITE
AWG26 RED
AWG26 BLUE
AWG26 ORANGE
AWG26 YELLOW
BLACK
BLACK
BLACK
BLACK
BLACK
BLACK
BLACK
BLACK
AWG24 RED
AWG24 WHITE
AWG24 BLACK
AWG24 RED
AWG24 WHITE
AWG24 BLACK
UL3266 AWG28 BLACK
UL3266 AWG28 RED
UL3266 AWG28 WHITE
UL1015 AWG10 WHITE
UL1015 AWG16
RED
UL1015 AWG10
RED
UL3271
AWG8
WHITE
UL3271
AWG8
RED
UL3271
AWG8
BLACK
UL1430 AWG26 BROWN
UL1430 AWG26 RED
UL1430 AWG26 ORANGE
UL1430 AWG26
YELLOW
BLACK
BLACK
UL1015
AWG16
RED
U
V
W
P
N
W460
P_DC
RED
W470
P_DC
RED
TM481
N IN
TM482
N OUT
W804
N OUT
WHITE
W803
P OUT
RED
TM801
P IN
W802
N IN
WHITE
E100
GREEN
CT+(U)
CT-(U)
CT+(V)
CT-(V)
EMI FILTER
TRM-47-27-15E-WE
2 TURNS
COMPRESSOR
U
V
W
CN501
2-1871843-3
BLUE
CN330
B03B-XASK-1-A
WHITE
CN370
2-1871843-3
BLUE
CT+(U)
CT-(U)
CT+(V)
CT-(V)
CN120
179844-1
WHITE
CN139
2-1747052-3
BLUE
CN106
1747052-1
WHITE
CN113
B4P-VH-B-R
RED
CN115
B4P-VH-B-C
BLACK
CN104
B5 ( 7-2.3 ) B-XASK-1-A
WHITE
CN122
B5 ( 7-2.3 ) B-XARK-1-A
RED
CN116
B06B-XASK-1-A
WHITE
CN146
B04B-PASK-1
WHITE
CN144
B03B-PLISK-1
WHITE
CN147
B04B-XNIRK-B-2
RED
CN118
1871843-3
WHITE
CN119
1-1871843-3-3
RED
CN136
B02B-XAKK-1-A
BLACK
CN137
B02B-XAEK-1-A
BLUE
CN131
B02B-XAYK-1-A
YELLOW
CN132
B02B-XAMK-1-A
GREEN
CN129
B04B-XASK-1-A
WHITE
CN148
B12B-PASK-1
WHITE
UL1430 AWG26 x 8
BROWN
RED
ORANGE
YELLOW
GREEN
BLUE
VIOLET
GRAY
8
1 1
8
1
10
1
4
1
6
1 3
1 3
1 3
5
1
3
1
1 2 1 2 1 2 1 4 1 4
1 7
1
7
1
6
1
4
1
3
1
4
1
3
1
3
1
2
1
2
1
2
1
2
1
4
1
12
CN100
B03P-VL
WHITE
CN126
B08B-PASK-1
WHITE
CN320
B08B-PASK-1
WHITE
CN340
BM10B-GHS-TBT
WHITE
CN380
1871843-4
WHITE
CN360
1-1971032-2
RED
CN350
B06B-PASK-1
WHITE
CN391
WHITE
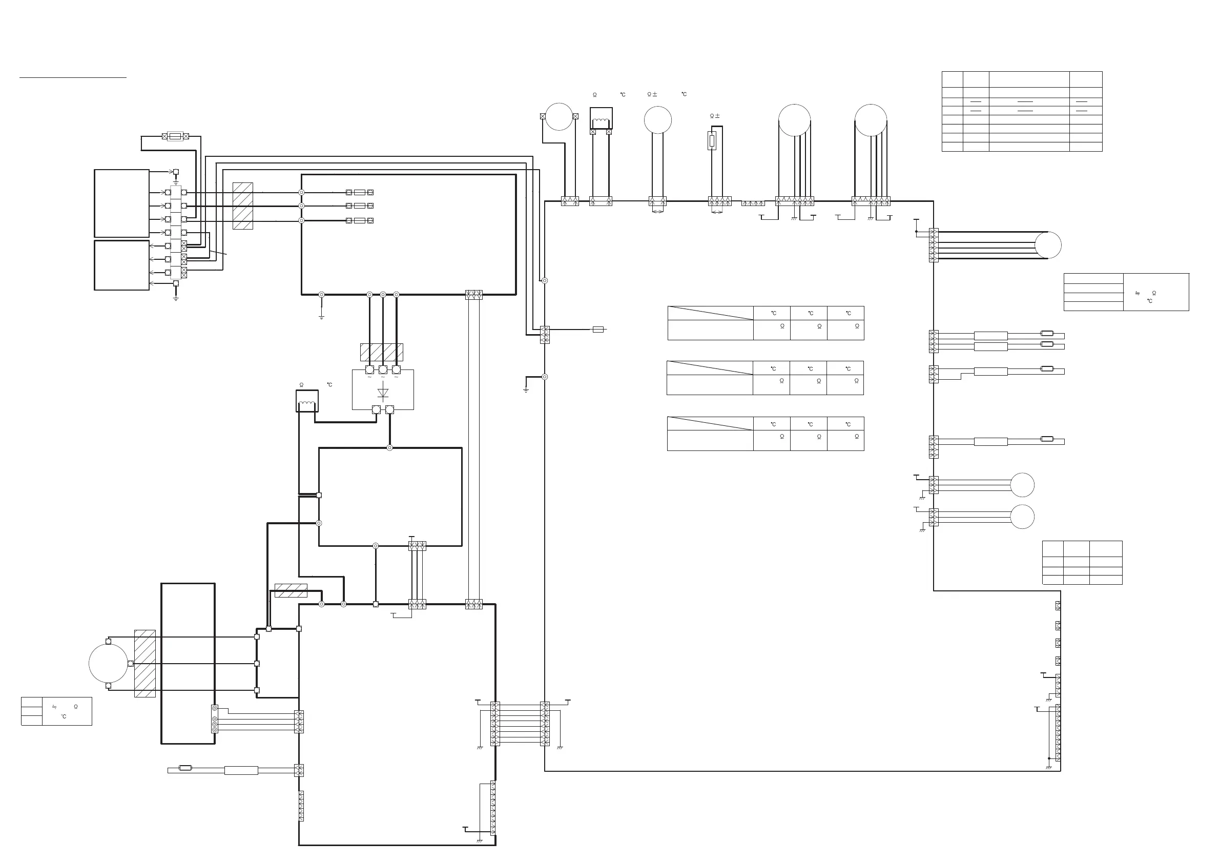
THERMISTOR ( HEATSINK TEMP. )
PCS
ELECTRIC EXPANSION VALVE COIL
DC FAN MOTOR 1 DC FAN MOTOR 2
REACTOR ASSY
L=22mH 5A
HIGH PRESSURE SWITCH
HIGH PRESSURE SENSOR
LO PRESSURE SENSOR
THERMISTOR ( PIPE TEMP. )
THERMISTOR ( OUTDOOR TEMP. )
THERMISTOR ( DISCHARGE TEMP. )
THERMISTOR ( COMP. SHELL TEMP. )
THERMISTOR ASSY 1
THERMISTOR ASSY 2
EX. OUT 1
EX. OUT 2
EX. IN 1
EX. IN 2
PRES.
SENSOR
LO
PRES.
SENSOR
HI
BROWN
NO MARKING
NO MARKING
BLUE
31
FILTER PCB
K11CB-1600HUE-FL0
+
-
CM
INV
. CT PCB
K11BN-1600HUE-S0
I P M
TRANSISTOR PCB
K11BX-1603HUE-TR1
CN804
B03B-XASK-1-A
WHITE
POWER SUPPLY PCB
K116HC-1601HUE-P0
DIODE BRIDGE
DF60LA160
60A 1600V
AC IN
SERIAL
EARTH
MAIN PCB
K16GX-1605HUE-C1
EEV
FM1 FM2
4WV
PS
POWER SOURCE
TO INDOOR UNIT
O U T D O O R P R I N T E D C I R C U I T B O A R D
C I R C U I T D I A G R A M
Model : AOYG90LRLA
2017.04.05
INVERTER ASSEMBLY
EZ-01620HUE
U-V
V-W
U-W
Compressor
Winding Resistance
0.330
(20 )
4-WAY VALVE COIL
*DC Resistance
1725
(20 )
10%
*DC Resistance
950m Max
(20 )
CRANKCASE HEATER
230V 35W
*Conductor resistance
1646
7 %
(Red) - (Blue)
(Red) - (Orange)
(Red) - (Yellow)
(Red) - (White)
46.0
Coil resistance
CN116 Expansion valve coil
Recommended drive condition
unipolar draive, 1-2 phase excitation.
(20 )
CN104, 122 DC Fan motor1 & 2
1
4
5
6
Pin No.
Terminal
code
Vm
GND
Vcc
Vsp
PG
Function of terminal
Revolution pulse output
Speed control voltage input
Control power voltage input
GND
Motor power voltage input
Lead wire
color
Red
Black
White
Yellow
Brown
3
7
2
CN118, CN119 High & Lo pressure sensor
Contacted Pin No.
1
Pin No.
Terminal
code
GND
Vcc
Vout
Lead wire
color
Red
Black
White
3
2
REACTOR ASSY
L=2mH 30A
*DC Resistance
45.83m Max
(20 )
AC230V ( ON )
AC230V ( ON )
DC340V-2
DC15V
DC340V-2
DC15V
DC12V
DC5V
DC5V
DC5V
DC5V
DC18V-2
DC18V
DC5V
DC12V
DC12V
CN146
Thermistor Characteristics.
Thermistor ( Discharge temp. )
168.6 k
62.6 k
40.0 k
0.2 V
0.5 V 0.7 V
Thermistor
Temperature
Thermistor ( Com. shell temp. )
( 20 ) ( 30 )
( 0 )
CN62
Thermistor Characteristics.
Thermistor ( Pipe-out temp. )
16.1 k
6.0 k
3.8 k
1.1 V
2.2 V 2.8 V
Thermistor
Temperature
CN61
Thermistor Characteristics.
Thermistor ( Outdoor temp. )
35.2 k
12.6 k
8.0 k
2.6 V
3.8 V 4.1 V
( 20 ) ( 30 )
( 0 )
Thermistor
Temperature
( 20 ) ( 30 )
( 0 )
BB
A
A

Related product manuals