EasyManua.ls Logo

Fujitsu ASYG09LMCA - Page 39

Fujitsu ASYG09LMCA
114 pages
Print Icon
To Next Page IconTo Next Page
To Next Page IconTo Next Page
To Previous Page IconTo Previous Page
To Previous Page IconTo Previous Page
Loading...
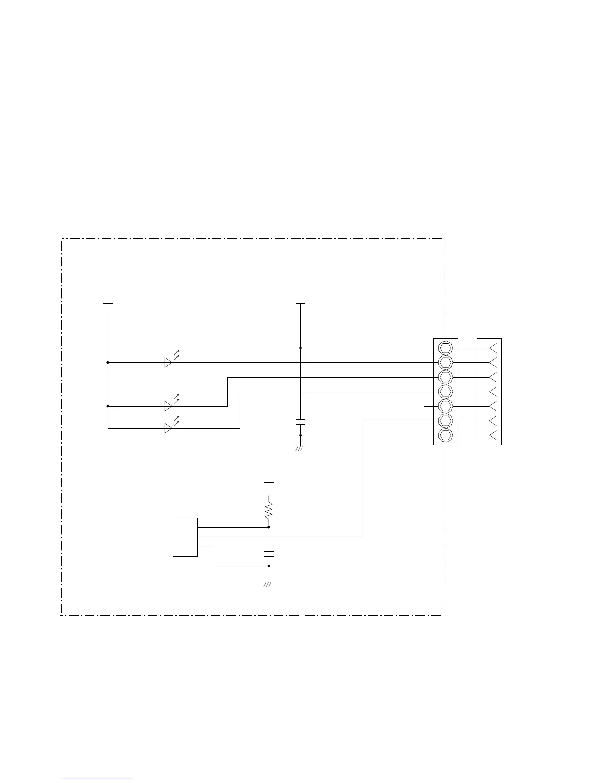
CN201
07 JB20 / PAP
1061 L=230
5V
C201
0.1
<F>
5V
+ C202
47/
10V
R201
47
<1/4W>
I C201
GP1UM261R
5V
D201
SLR-325MC
GREEN
D203
SLR-325MC
GREEN
D202
SLR-325DC
ORANGE
5
4
6
1
2
3
7
2
1
3
VCC
OUT
GND
2010.09.07
INDOOR UNIT
WALL MOUNTED
ASYG18LFCA
ASYG24LFCA
ASYG24LFCC
INDICATOR PCB
K05CY-0902HSE-D0
49

Other manuals for Fujitsu ASYG09LMCA

Related product manuals