EasyManua.ls Logo

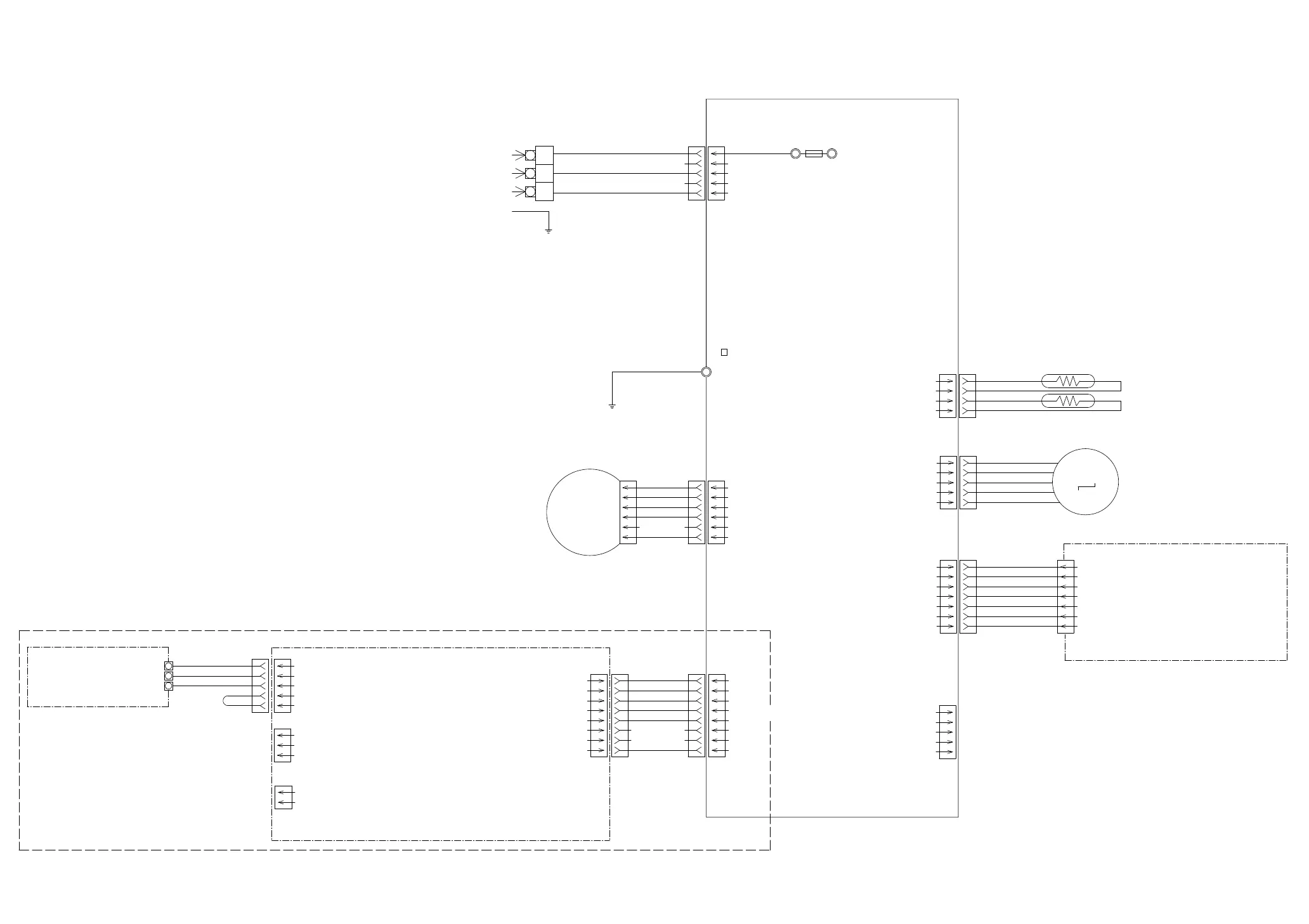
Fujitsu ASYG14LECA - Indoor Pcb Circuit Diagram

Fujitsu ASYG14LECA
22 pages
To Next Page IconTo Next Page
To Next Page IconTo Next Page
To Previous Page IconTo Previous Page
To Previous Page IconTo Previous Page
Loading...
UL1061 AWG26 x 7
UL1061 AWG28 x 5
BLACK
BLACK
BLACK
BLACK
RED
ORANGE
YELLOW
PINK
BLUE
RED
WHITE
WHITE
WHITE
WHITE
WHITE
WHITE
WHITE
WHITE
WHITE
WHITE
WHITE
WHITE
RED
BLACK
WHITE
YELLOW
BLUE
UL3226 AWG22 x 5
UL1007 AWG24 x 6
UL1061 AWG26 x 3
CN6-1 RED
CN6-2 WHITE
CN6-3 BLACK
1
2
3
4
5
6
7
8
1
2
3
4
5
6
7
8
1
2
3
4
5
1
2
3
4
5
6
7
1
2
3
4
5
1
2
3
4
5
1
2
3
1
2
1
2
3
4
5
6
1
2
3
4
5
UL1015
AWG22
GREEN
UL1430 AWG22 BLACK
UL1430 AWG22 WHITE
UL1430 AWG22 RED
F1
AC250V 3.15A
TERMINAL
HP-T3102A-1-A1-L2P
L
N
SERIAL
E
1
2
3
EARTH
1
2
3
4
5
6
7
CN201
JB20-07
WHITE
THERMISTOR ( PIPE TEMP. )
THERMISTOR ( ROOM TEMP. )
LOUVERM
F M
DC FAN MOTOR
CN301
SJH20-08WSF
WHITE
CN8
SJH20-08WSFB
WHITE
CN1
2013485-1
WHITE
CN4
B04B-PL I SK-1
WHITE
CN5
B05B-PL I SK-1
WHITE
CN3
B07B-PL I SK-1
WHITE
CN6
B5B-PH-K-S
WHITE
CN7
B5 ( 6-5 ) B-XARK-1-A
RED
CN305
B05B-XASK-1-A
WHITE
CN303
B3B-XH-AM
WHITE
CN304
B2B-XH-AM
WHITE
EXTERNAL INPUT
EXTERNAL OUTPUT
TEST
W4
E
EARTH
INDICATOR PCB ASSEMBLY
K07BJ-0900HSD-D0
POWER SOURCE
AC230V
50Hz
1
2
3
4
COMMUNICATION PCB ASSEMBLY
K08DG-0801HSE-CA0
WIRED REMOTE CONTROL
( OPTION )
OPTION
CONTROLLER PCB ASSEMBLY
( MAIN PCB )
K09DS-100GHSE-C1
CONTROL UNIT
EZ-0101YHSE
INDOOR PCB
CIRCUIT DIAGRAM
2011.03.30 5

Other manuals for Fujitsu ASYG14LECA

Related product manuals