EasyManua.ls Logo

FUNAI D8A-A4110DB - Audio Block Diagram

FUNAI D8A-A4110DB
75 pages
Print Icon
To Next Page IconTo Next Page
To Next Page IconTo Next Page
To Previous Page IconTo Previous Page
To Previous Page IconTo Previous Page
Loading...
1-11-3
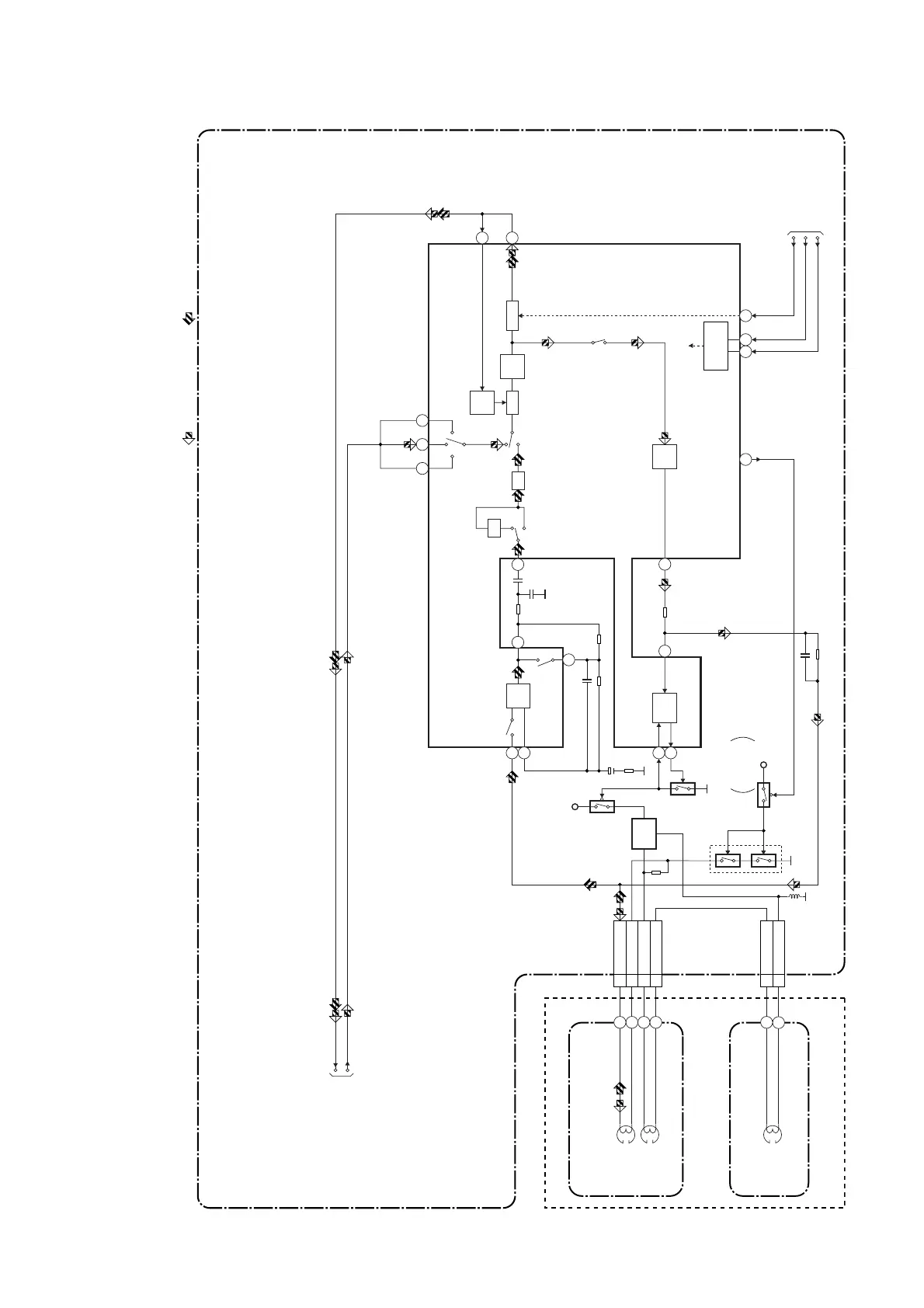
Audio Block Diagram
E8G00BLA
REC
AMP
AUTO
BIAS
P-ON+5V
P-ON+5V
Q404
Q406
BIAS
OSC
Q403
N-A-PB
TO Hi-Fi AUDIO
BLOCK DIGRAM
N-A-REC
Q401
(PB=ON)
Q405
SWITCHING
D-REC-OFF
EQ
AMP
98
7
LINE
AMP
REC-ON
AUDIO HD-SW
CONTROL
MUTE
PB-ON
SP/LP-ON
P
TUNER IN2
IN1
R
ALC
DET
ALC
IC301
(AUDIO SIGNAL PROCESS)
CN504
AUDIO
HEAD
AUDIO
ERASE
HEAD
ACE HEAD ASSEMBLY
FE HEAD
CN501
MAIN CBA
AUDIO-MUTE-H
IIC-BUS SCL
IIC-BUS SDA
TO SERVO/SYSTEM
CONTROL BLOCK
DIAGRAM
FULL
ERASE
HEAD
68 69
SERIAL
DECODER
(DECK ASSEMBLY)
16
INV
AT T
3
AUDIO-PB/REC
4 A-COM
6 AE-H
5 AE-H/FE-H
1 FE-H-GND
2 FE-H
1
2
3
71
11
171513
12
100
5
6
PB-AUDIO SIGNALREC-AUDIO SIGNAL
Mode : SP/REC
www.freeservicemanuals.info
26/5/2013
World of free manuals

Other manuals for FUNAI D8A-A4110DB

Related product manuals