EasyManua.ls Logo

FUNAI D8A-A4110DB - Page 27

FUNAI D8A-A4110DB
75 pages
Print Icon
To Next Page IconTo Next Page
To Next Page IconTo Next Page
To Previous Page IconTo Previous Page
To Previous Page IconTo Previous Page
Loading...
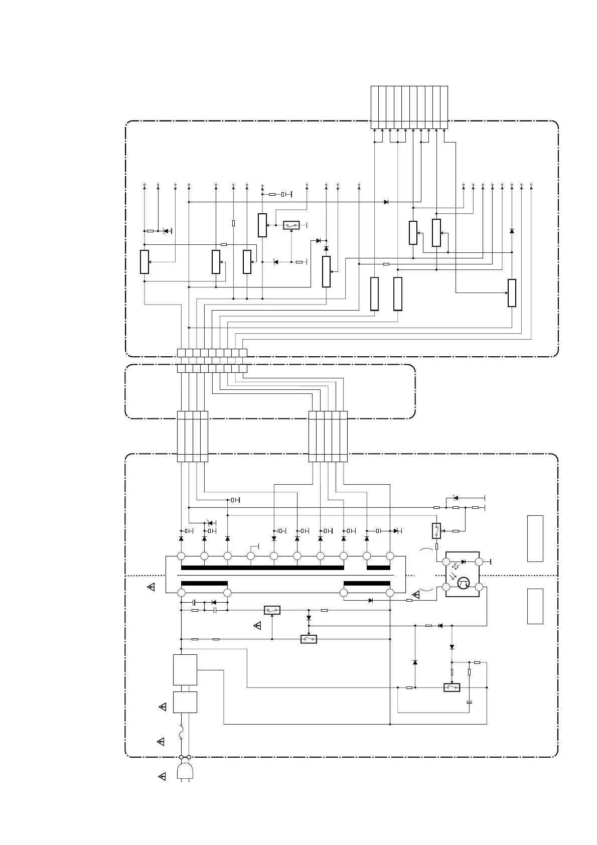
1-11-5
Power Supply Block Diagram
E8G00BLP
CAUTION !
Fixed voltage (or Auto voltage selectable) power supply circuit is used in this unit.
If Main Fuse (F1001) is blown , check to see that all components in the power supply
circuit are not defective before you connect the AC plug to the AC power supply.
Otherwise it may cause some components in the power supply circuit to fail.
NOTE:
The voltage for parts in hot circuit is measured using
hot GND as a common terminal.
CAUTION !
For continued protection against fire hazard,
replace only with the same type fuse.
AC1001
F1001
T1.6A L 250V
LINE
FILTER
L1003
D1001 - D1004
BRIDGE
RECTIFIER
2
4
Q1001
Q1003
Q1008
Q1004
7
8
1
23
4
IC1001
ERROR
VOLTAGE DET
T0011
MAIN CBAPOWER SUPPLY CBA
HOT CIRCUIT. BE CAREFUL.
20
19
18
17
16
15
14
13
12
11
2 EV+1.2V
3 EV+1.2V
4 EV+3.3V
5 EV+3.3V
6 EV+3.3V
8
DVD-P-ON+5V
9 EV+11V
10 EV+11V
7
DVD-P-ON+3.3V
18 PWRCON
C-POW-SW
P-ON+5V
P-ON-H
P-DOWN-H
P-ON+44V
AL-30V
AL+12V
TIMER+5V
AL+9V
AL+5V
AL+20.5V/+12V
Q053,Q054
SW+44V
Q1053,
Q1054
SW+12V
Q055
SW+9V
Q056
SW+5V
Q051,Q052
SW+20.5V
P-ON+15V
F2
F1
DVD P-ON+12V
CL051A CL051B CN051
1 AL+44V
1
3 AL+12V
3
5 AL+5V
5
7 AL+20.5V
7
CL052A CL052B
1 AL-30V
3 AL+2.8V
5 AL+4V
8 F1
7
1
3
5
8
7
F2
<TO PIN 67 OF IC501>
<TO PIN 32 OF IC501>
<TO PIN 66 OF IC501>
IC1003
+3.3V REG.
IC1002
+1.2V REG.
JUNCTION
CBA
CN051A
1
3
5
7
1
3
5
7
9
11
13
16
15
9
11
13
16
15
-FL
EV+3.3V
DVD-P-ON+3.3V
EV+5V
DVD-P-ON+5V
Q1055
CL1051
SW+5V
Q1052
SW+3.3V
Q058
Q057
SW+5V
HOT COLD
TO DVD MAIN
CBA UNIT
(CN401)
www.freeservicemanuals.info
26/5/2013
World of free manuals

Other manuals for FUNAI D8A-A4110DB

Related product manuals