EasyManua.ls Logo

Furness controls FCO770 - Connecting to a Plc

Furness controls FCO770
101 pages
Print Icon
To Next Page IconTo Next Page
To Next Page IconTo Next Page
To Previous Page IconTo Previous Page
To Previous Page IconTo Previous Page
Loading...
Page 86 FCO770 Users Guide Issue 1
C
C
o
o
n
n
n
n
e
e
c
c
t
t
i
i
n
n
g
g
t
t
o
o
a
a
P
P
L
L
C
C
+
+
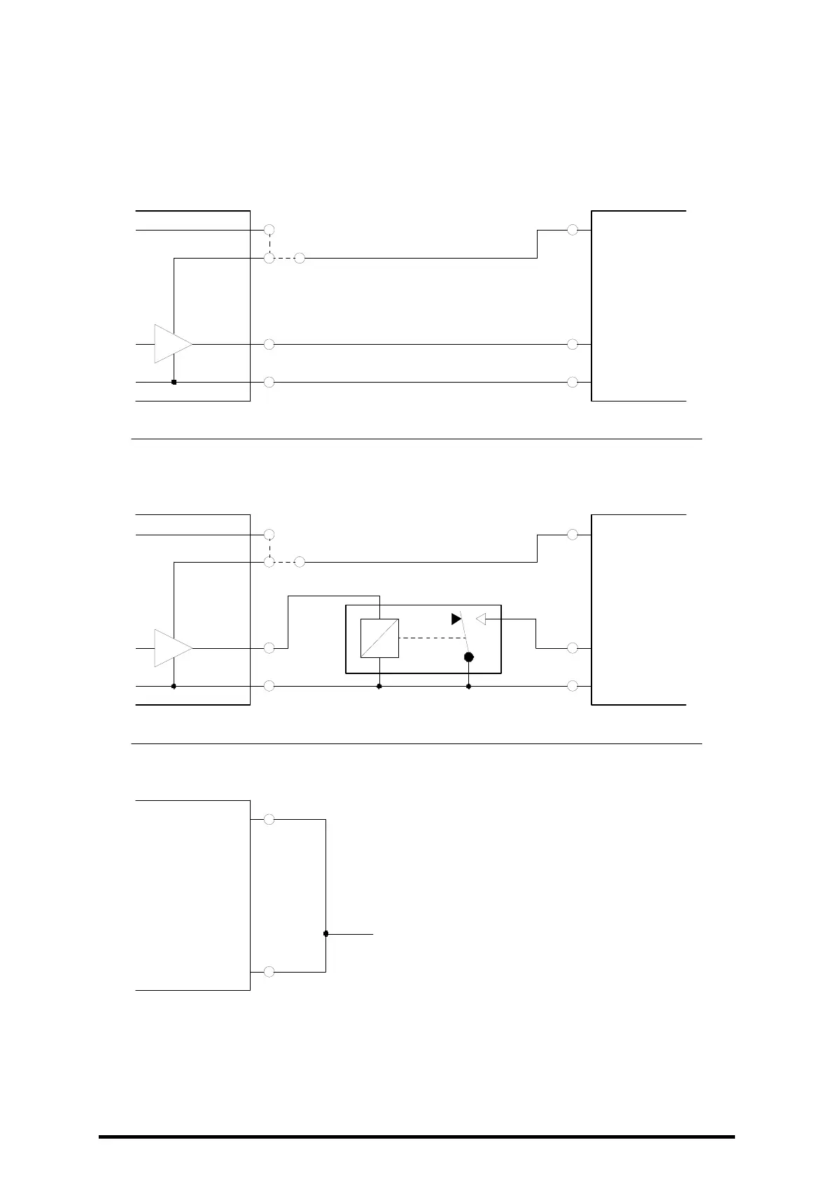
0V
O/P
CONNECT THE OUTPUT
SUPPLY AS APPROPRIATE
CONNECT THE OUTPUT
SUPPLY AS APPROPRIATE
INTERNAL +24V DC
+24V DC
0V
INTERNAL +24V DC
+24V DC
0V
I/P
I/P
PLC
PLC
FAIL O/P
0V
O/P
FCO7xx
PLC WITH ACTIVE HIGH I/P
FCO7xx
PLC WITH ACTIVE LOW I/P
FCO7xx
OUTPUTS CAN BE CONNECTED
TOGETHER AS SHOWN TO GIVE
AN 'OR' FUNCTION.
FAIL
FAULT

Table of Contents