EasyManua.ls Logo

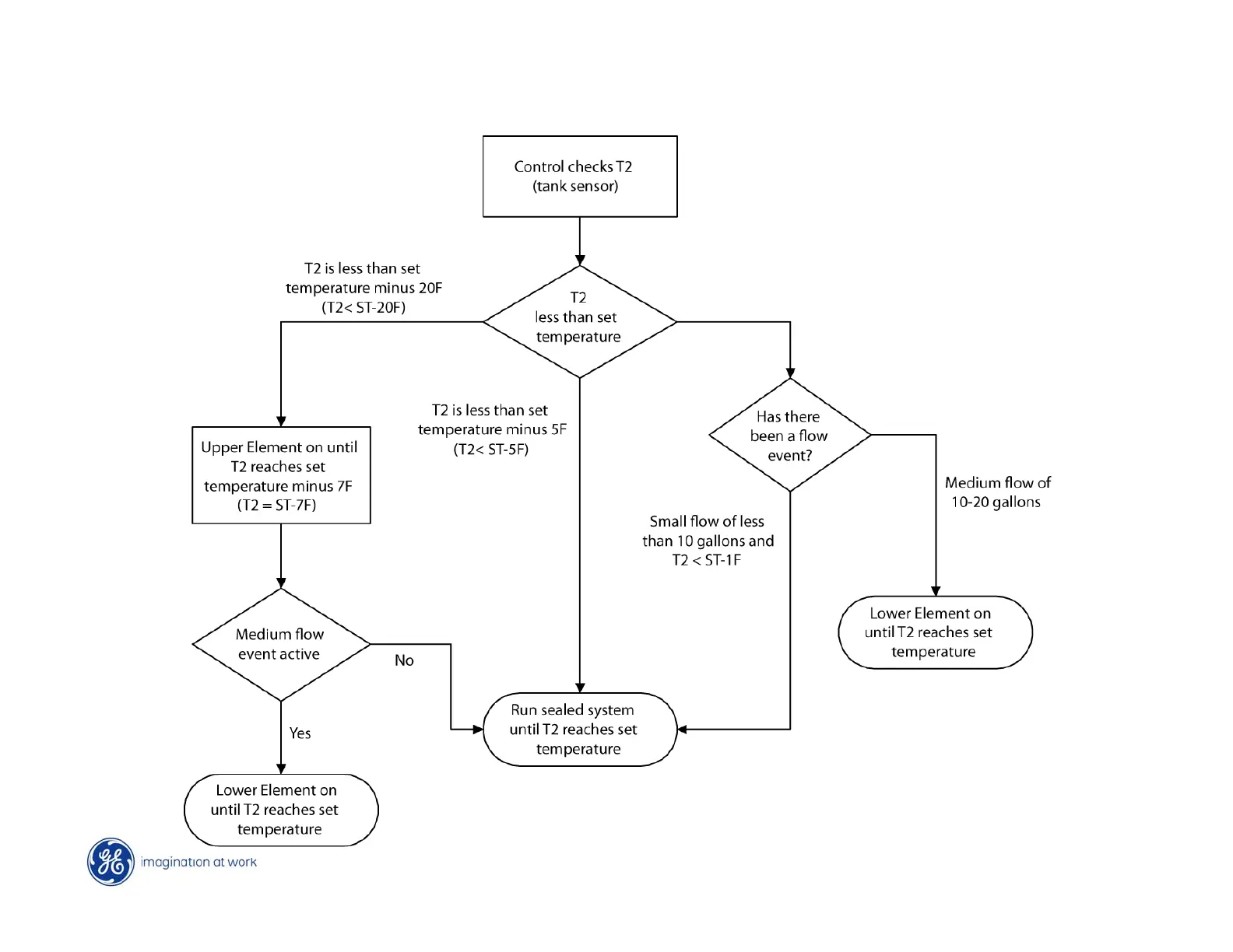
GE GEH Series - High Demand Mode; High Demand Mode Logic

GE GEH Series
128 pages
To Next Page IconTo Next Page
To Next Page IconTo Next Page
To Previous Page IconTo Previous Page
To Previous Page IconTo Previous Page
Loading...
53
High Demand Mode

Related product manuals