EasyManua.ls Logo

GE JTP20 - Oven Circuits

GE JTP20
51 pages
Print Icon
To Next Page IconTo Next Page
To Next Page IconTo Next Page
To Previous Page IconTo Previous Page
To Previous Page IconTo Previous Page
Loading...
32
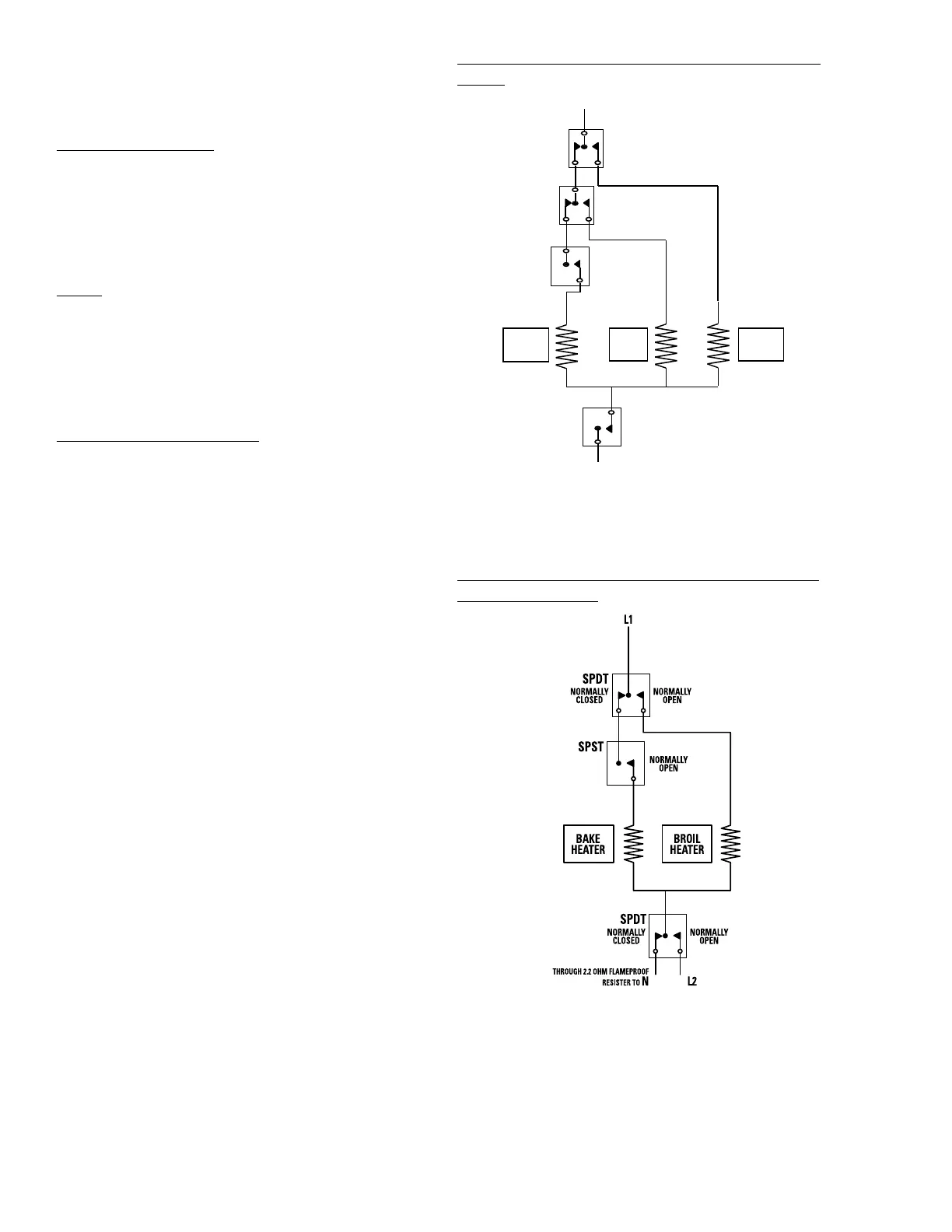
Oven Circuits
Note: Bake and broil units cannot be on at the
same time.
Bake and Time Bake
Bake and Broil units operate sequentially during
Preheat. Broil unit is on approximately 25% of the
time during the balance of the Bake operation,with
approximately 1 minute of dead time between
units.
Clean
Broil unit is only on during the first 30 minutes or
until oven reaches 750 °F. During the balance of
the Clean operation, the oven will cycle between
the bake and broil units, with 1 second of dead
time between units while calling for heat.
Convection fan not running
See page 36 for troubleshooting the convection
fan assembly.
Set Point Table
L1
Normally
Open
SPST
L2
Broil
Heater
Convection
Heater
Bake
Heater
Normally
Closed
SPDT
Normally
Open
SPDT
Normally
Closed
Normally
Open
Normally
Open
SPST
Models JT912, JT952, JT915, JT955,JK915, and
JK955
Models JKP28, JTP28, JKP20, JCKP20, JTP20,
JKP48, and JTP48

Other manuals for GE JTP20

Related product manuals