EasyManua.ls Logo

GE LOGIQ P3 EXPERT - Spectrum Doppler Low Sensitivity

GE LOGIQ P3 EXPERT
348 pages
To Next Page IconTo Next Page
To Next Page IconTo Next Page
To Previous Page IconTo Previous Page
To Previous Page IconTo Previous Page
Loading...
GE PROPRIETARY TO GE
D
IRECTION 5308917-100, REVISION 8 LOGIQ P3 SERVICE MANUAL
7-16 Section 7-6 - Troubleshooting
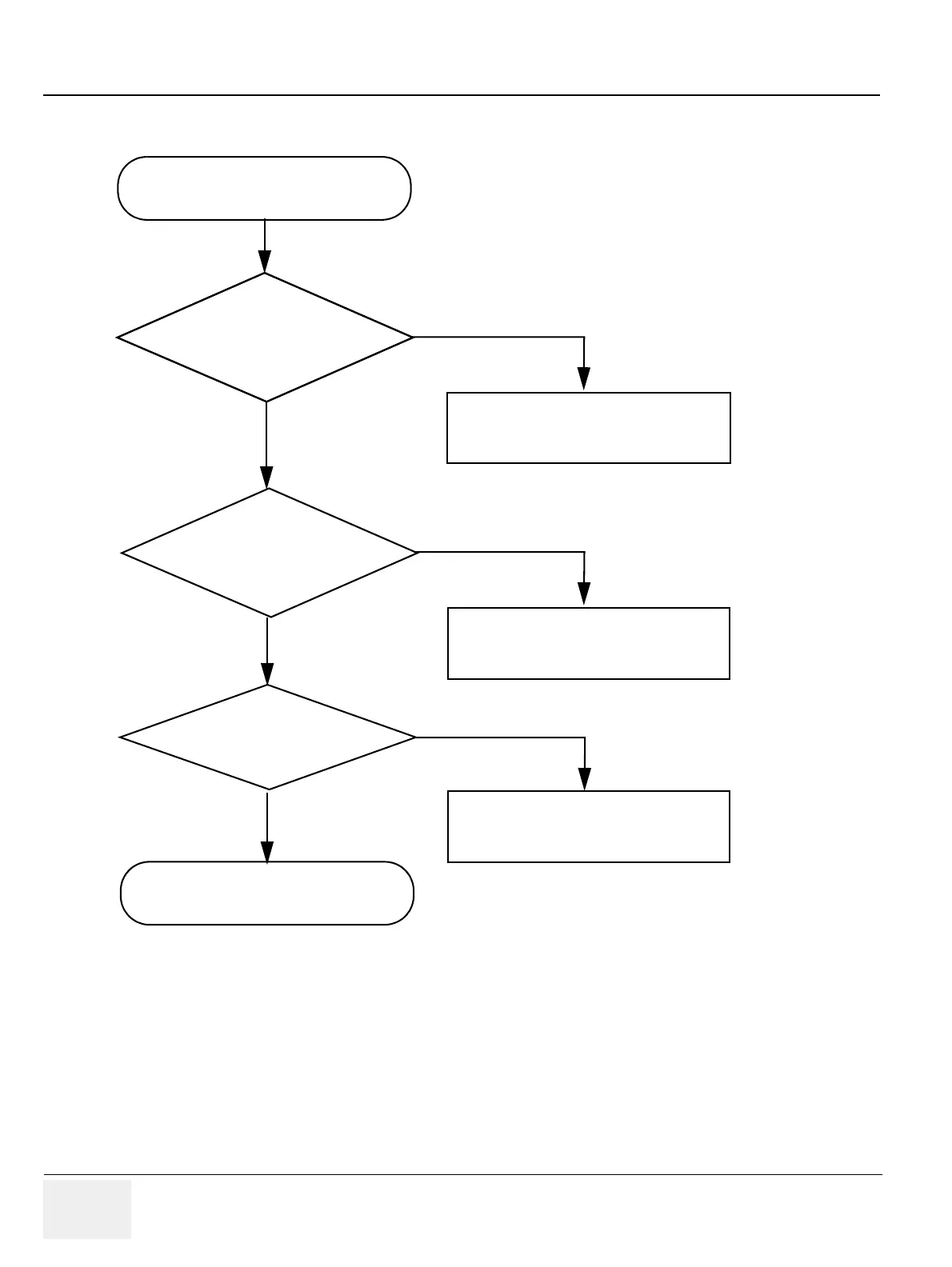
7-6-1-6 Spectrum Doppler Low Sensitivity
Figure 7-13 Spectrum Doppler Low Sensitivity
Spectrum Doppler sensitivity is low.
Go to B Mode Low Sensitivity
section.
YES
NO
Is the sensitivity normal for
B Mode?
Is the sensitivity low for all
types of probe?
Check the probes.
NO
YES
Is Conn board power
supply on TX64 ok?
Replace the TX64 board.
NO
YES
Check the RX64 board.
Note: Run Service Diagnostic test, Refer sec 7-7
for diagnostic test

Table of Contents

Related product manuals