EasyManua.ls Logo

GE PHNT10 - Page 27

GE PHNT10
44 pages
Print Icon
To Next Page IconTo Next Page
To Next Page IconTo Next Page
To Previous Page IconTo Previous Page
To Previous Page IconTo Previous Page
Loading...
49-5000765 Rev. 0 5
Controles
/DVIXQFLRQHV\ODDSDULHQFLDSRGUiQYDULDU
/DVOXFHVDOODGRGHODVWHFODVWiFWLOHVGHOSDQHOGHFRQWUROGHO
acondicionador de aire indican las configuraciones seleccionadas.
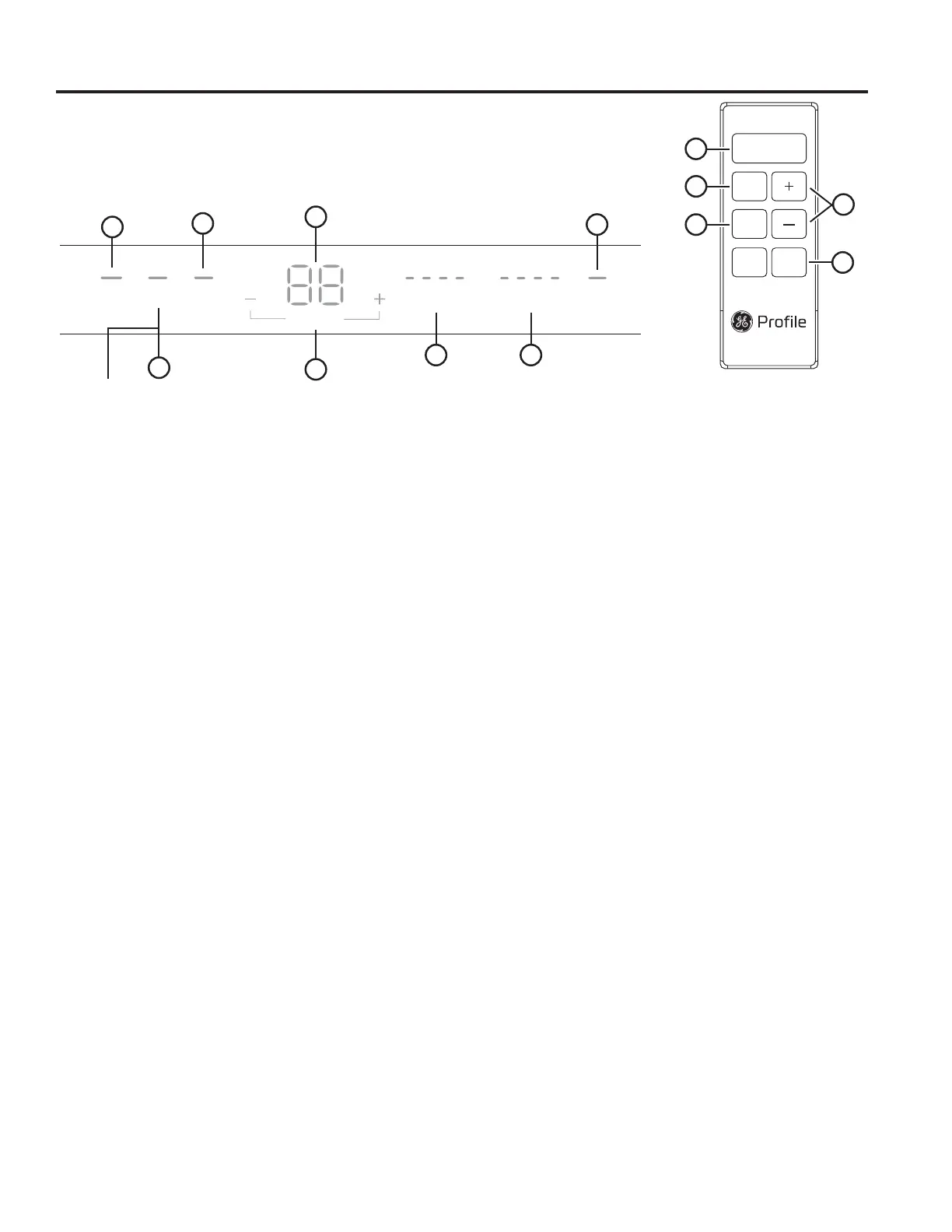
Control Remoto
1. Tecla de Power (Encendido)
Apaga y prende el acondicionador de aire. Al
HQFHQGHUVHODSDQWDOODPRVWUDUiODWHPSHUDWXUD'HILQLGD
2. Pantalla
0XHVWUDODWHPSHUDWXUD'HILQLGDRHOWLHPSRUHVWDQWH
en el Sincronizador de retardo. Muestra la temperatura
Definida al configurar la temperatura en los modos
Quiet, Cool o de Eco./DOX]GHAjuste se encenderá
durante la configuración.
3. Teclas de Temp Aumento + /Reducción
8VDGRSDUDDMXVWDUODWHPSHUDWXUDFXDQGRVHHQFXHQWUH
en el modo Quiet, Cool o de Eco/DOX]GH$MXVWHVH
encenderá durante la configuración.
4. Tecla de Mode (Modo)
8VDGRSDUDDMXVWDUHODFRQGLFLRQDGRUGHDLUHDOPRGR
Fan Only, Cool, Eco or Quiet.
5. Teclas de Fan Speed (Velocidad del
ventilador)
En modo Cool (Frío) o Eco (Ahorro de energía)8VH
las mismas para configurar la velocidad del ventilador
en Auto, High (Alto), Med (Medio), o Low (Bajo) en la
unidad.
En modo Teclas de Fan Speed (Velocidad del
ventilador)8VHODVPLVPDVSDUDFRQILJXUDUODYHORFLGDG
del ventilador en High (Alto), Med (Medio), o Low (Bajo)
en la unidad. En el modo Silencioso, la velocidad del
YHQWLODGRUVHHVWDEOHFHUiDXWRPiWLFDPHQWHHQ%DMDHO
LQGLFDGRUHV$XWRPiWLFR
6. Tecla de Retraso
Delay ON (Retraso Encendido)—Cuando el
acondicionador de aire se encuentre apagado, se podrá
configurar para que se encienda automáticamente
en un período de entre 1 y 24 horas en el modo y
configuraciones del ventilador previas.
Delay OFF (Retraso del Apagado)—Cuando el
acondicionador de aire se encuentre encendido, se podrá
configurar automáticamente para que se apague en un
período de entre 1 y 24 horas.
Cómo configurar:
3UHVLRQHODWHFOD'HOD\5HWUDVR&DGDYH]TXHVH
presionen las teclas + / –, se configurará el temporizador
en intervalos de 1 hora.
Para revisar el tiempo restante del temporizador de
UHWUDVRSUHVLRQHODWHFOD'HOD\5HWUDVR8VHODVWHFODV
,QFUHDVH'HFUHDVH±,QFUHPHQWDU5HGXFLU±SDUD
configurar un nuevo tiempo, si se desea.
3DUDFDQFHODUHOWHPSRUL]DGRUSUHVLRQHODWHFOD'HFUHDVH
±5HGXFLU±KDVWDTXHHOWLHPSRGHFRQILJXUDFLyQHVWp
‘- -‘ .
7. Tecla de Reinicio del Filtro
Esta función automática le notifica que el filtro de aire
GHEHVHUOLPSLDGR/DOX]LQGLFDGRUDVHHQFHQGHUiOXHJR
GHKRUDVGHIXQFLRQDPLHQWR/LPSLHHOILOWURGHDLUH
FRQVXOWHODSiJLQDYXHOYDDFRORFDUORHQHOSDQHO
frontal, y presione la tecla Filter Reset5HLQLFLRGHO
)LOWUR/DOX]VHDSDJDUi
8. WiFI Connect
WiFi Connect le permite la conexión del acondicionador
GHDLUHDO:L)LGHOKRJDU'HVFDUJXHORVGHWDOOHVGHOD
SmartHQ
Aplicación en
GEAppliances.com/connect.
9. Sabbath Mode (Modo Sabático)
0DQWHQJDSUHVLRQDGRVORVERWRQHV3RZHU(QFHQGHU\
6SHHG9HORFLGDGHQODLQWHUIDFHGHXVXDULRGXUDQWH
VHJXQGRVSDUDLQLFLDUD6DEEDWK0RGH0RGR6DEiWLFR
Cuando la unidad está en el modo sabático, todas
las pulsaciones de un solo botón o la entrada de la
aplicación no estarán operativas hasta que la unidad
haya salido del modo sabático. El panel mostrará ‘SA’.
3UHVLRQHORVERWRQHV3RZHU(QFHQGHU\6SHHG
9HORFLGDGGHIRUPDVLPXOWiQHDSDUDDSDJDU6DEEDWK
0RGH0RGR6DEiWLFR/DXQLGDGDEDQGRQDUi6DEEDWK
0RGH0RGR6DEiWLFRGHIRUPDDXWRPiWLFDVLQRVH
presiona ningún botón dentro de las 96 horas desde su
inicio.
USO DEL ACONDICIONADOR DE AIRE: Controles
Power
Speed
Mode
Quiet
Delay
1
4
5
6
3
Controles del Acondicionador de Aire
1
2
3
4 5
7
6
8
/DOX]VyOLGDLQGLFDTXHHO:L)LHVWiFRQHFWDGR
/DOX]SDUSDGHDQWHLQGLFDTXHVHHVWiFRQHFWDQGR
Consulte la sección de Comunicación del electrodoméstico de este manual
Temp | Time
Power
WiFi
Delay
Mode
C
oo
l
Fan
Eco
Q
uie
t
Speed
A
uto
Hi
g
h
L
ow
M
e
d
Filter

Related product manuals