EasyManua.ls Logo

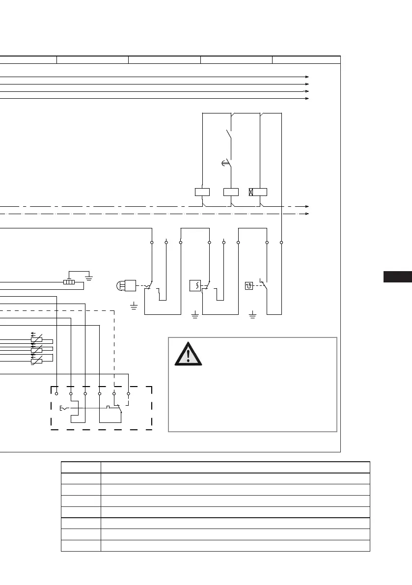
GEA Bock HGX56e/1155-4 - Special motor: design for direct or star-delta start; Basic circuit diagram for star-delta start with special motor

GEA Bock HGX56e/1155-4
42 pages
To Next Page IconTo Next Page
To Next Page IconTo Next Page
To Previous Page IconTo Previous Page
To Previous Page IconTo Previous Page
Loading...
D
GB
F
E
19
96416-08.2020-DGbFEIRu
Οnderung
0
Datum Name
Datum
Bearb.
Gepr.
Norm
1
20.02.2009
bauknecht
04.08.2017
Urspr.
2
Ers. f.
3
Ers. d.
4
PW INT69 HG44/66
5 6 7
BOCK COMPRESSORS
8
=
+
9
Bl.
6.c Bl.
6.a
2
Anschlußkasten Verdichter
BT1
INT69
DELTA- P II
QA1
L1
L2 L3 N PE
FC1.1
I>
I>
I>
QA2
1U1
1V1
1W1
PE
EC1
M
Y/YY
2U1
2V1
2W1
FC1.2
I>
I>
I>
QA3
FC1.1
FC1.2
FC2
SF1
BP2
P>
QA2
BP3
P
QA2
KF1
KF1
6.c.8
QA2
L1.1
L2.1
L3.1
L1.2
N
PE
QA3
BT3
BT2
Θ
1112 14
L N B1 B2
12
11
10
9
8
7
6
5
4
3
2
1
Θ
vio bn bu gr
Θ
EB1
pk og
FC1.1/1.2 Motorprotectionswitch
FC2 Controlpowercircuitfuse
INT69G ElectronictriggerunitINT69G
KF1 Delayrelayforcontactorswitchover
QA1 Mainswitch
QA2 Mainscontactor(partwinding1)
QA3 Mainscontactor(partwinding2)
SF1 Controlvoltageswitch
DANGER Explosionrisk!
Electronic trigger
INT69 G at HC and LG
compressorshastobe
installed outside any
dangerarea!
Seealsochapter7.9.

Table of Contents

Related product manuals