EasyManua.ls Logo

Generac Power Systems 004702-0, 004703-0, 004704-0, 004705-0, 004706-0, 004707-0 - Troubleshooting Guide; 8.1 Troubleshooting Guide

Generac Power Systems 004702-0, 004703-0, 004704-0, 004705-0, 004706-0, 004707-0
56 pages
To Next Page IconTo Next Page
To Next Page IconTo Next Page
To Previous Page IconTo Previous Page
To Previous Page IconTo Previous Page
Loading...
39
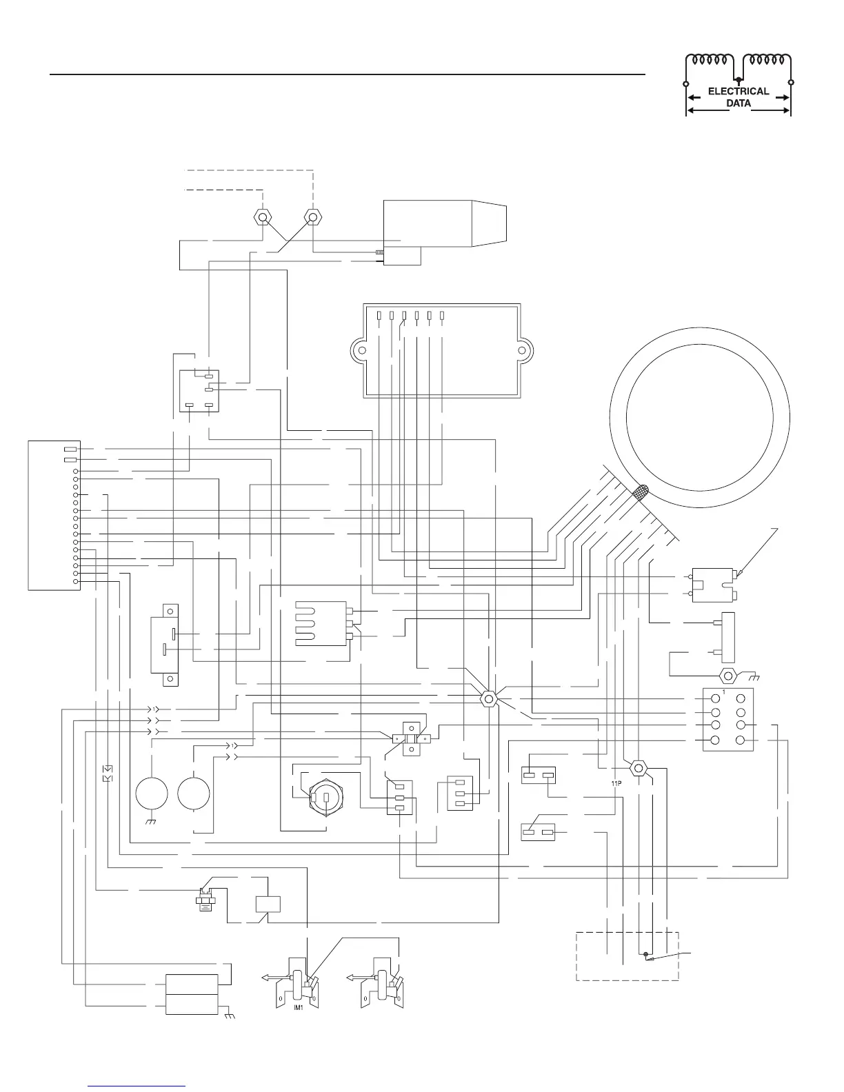
Section 10 — Electrical Data
Recreational Vehicle Generators
Electrical Schematic - V-Twin – Drawing No. 0E1057-E
0
CO
NN.
2
PIN#
0
90
14
14
CH
1
8A
90
85
L
OP
CS
0
1
8
R
ED
1
8
85
17
1
8A
85
P
CB
J
1-
7
J
1-
9
J
1-1
2
J
1-1
1
J
1-1
0
J
1-
8
J
1-1
5
J
1-1
4
J
1-1
3
J
1-
2
J
1-
5
J
1-
4
J
1-
3
J
1-
1
J2
J
1-
6
J3
1
8
1
F
S
14
2
3
1
8
1
8A
1
8
CO
NN.
1
PIN#
0
0
FP
90
14
2
1
2A
2
17
1
8
4
1
6
C
B
3
66
0
56
14
1
5
90
0
90
1
6
56
IM2
1
8A
HT
O
S
P
1
0
85
S
P
2
0
1
3
1
8A
14A
1
5
1
8
1
5
0
66
77
14
1
5
14
1
5
0
0
2
14
14A
14
F1
66
B
CR
1
5
1
4
2A
1
3
17
4
1
5
2A
17
0
0
1
5
0
S
W
1
S
W
2
T
C
0K
0
0
0
0
0B
17
1
8
0
GT
0
0I
0
4
2
0
SCR
A
1
6
B
1
3
1
6
0
BATTERY
T
O
12
V
11
S
1
3
0
1
3
1
6
(
-
)
(
+
)
0K
4
22
S
4
2A
6
2A
SC
RE
GU
LAT
OR
V
O
LTA
GE
ELE
C
TR
O
NI
C
SM
G
REE
N
BLA
CK
14A
C
B
2
BLA
CK
11P
RED
T
3
T1
WHITE
WHITE
BY
CUS
T
O
ME
R
NE
U
TRAL
CO
NNE
C
TI
ON
A
C
CO
NNE
C
TI
ON
CUS
T
O
ME
R
1
5
14A
14A
0F
22P
0
0F
C
B
1
14
0
RE
D
33
0F
1
7
0
GT
T
2
T2
11P
33
44
77
22
S
11
S
33
66
RED
22P
11P
44
55
6
2
R1
CO
NNE
C
T
OR
17
14
1
8
REM
O
T
E
PANEL
3
4
7
5
6
0I
55
0N
1
2
8
14
A
1
5
1
5
C
L
OS
E
S
T T
O
BEARIN
G
4
FIELD
S
TAT
OR

Table of Contents

Related product manuals