EasyManua.ls Logo

Generac Power Systems Automatic Standby Generators - Menu System

Generac Power Systems Automatic Standby Generators
40 pages
Print Icon
To Next Page IconTo Next Page
To Next Page IconTo Next Page
To Previous Page IconTo Previous Page
To Previous Page IconTo Previous Page
Loading...
31
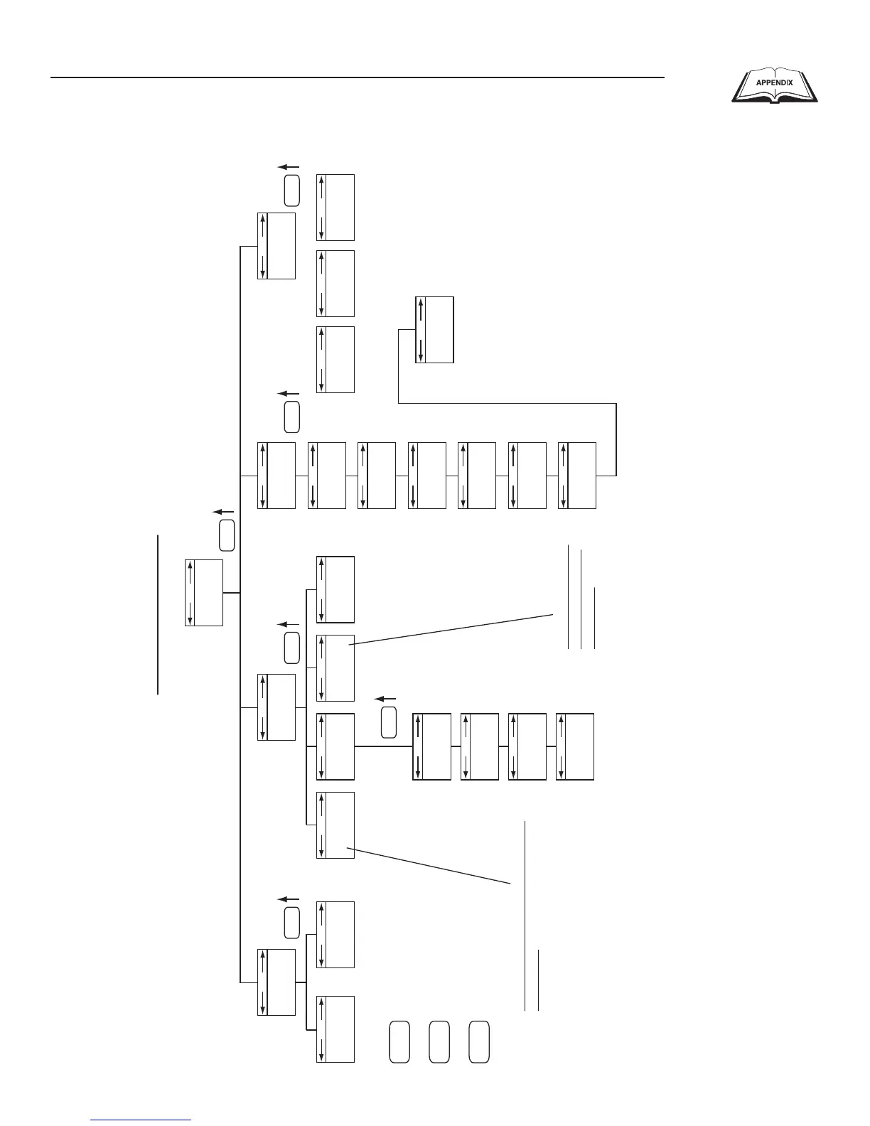
Section 6 — Appendix
Air-cooled Generators
31
MAIN MENU
RUN LOGALARM LOG
HISTORY STATUS
COMMAND
STATE
VERSIONSDISPLAY
GENERATOR
FREQUENCY
ENGINE
HOURS
ENGINE
RPM
BATTERY
VO LTAGE
DEBUG
INPUTS OUTPUTS DISPLAYS
STARTUP
DELAY
EDIT
CONTRAST
LANGUAGE
FREQUENCY
TIME/DATE
EXERCISE
TIME
RESET
MAINTENANCE
ESC
Press the “ESCAPE” key
to jump back up through
the menu levels.
+ / -
Use the “+/-” key
to navigate through
the menu.
ENTER
Use the “ENTER” key
to select items or
enter data.
ESC
ESC
ESC
ESC
ESC ESC
17 &
20kW
only
English
or Other
60 Hz
The possible Status messages of the display
are as follows:
• Switched Off/Time & Date
• Ready to Run/Time & Date
• Utility Loss Delay/Pausing for X Seconds
• Cranking/Attempt # X
• Running in Exercise/Time & Date
• Running/Cooling Down
• Running - Warning/Warning Message
• Running - Alarm/Alarm Message
• Stopped - Alarm/Alarm Message
• Stopped - Warning/Warning Message
• Cranking/Pausing for X Seconds
• Running/Time & Date
• Running/Warming Up
• Cranking - Warning/Warning Message
• Cranking - Alarm/Alarm Message
The possible commands
on Line 2 of the display
are as follows:
• Switched Off
• Running Manually
• Stopped in Auto Mode
• Running - Utility Lost
• Running in Exercise
• Running from Radio
MENU SYSTEM
17 &
20kW
only
17 &
20kW
only
17 &
20kW
only

Table of Contents

Related product manuals