EasyManua.ls Logo

GEONAUTE ONrhythm 310 - Page 15

GEONAUTE ONrhythm 310
22 pages
Print Icon
To Next Page IconTo Next Page
To Next Page IconTo Next Page
To Previous Page IconTo Previous Page
To Previous Page IconTo Previous Page
Loading...
15/22
16
EN
16
+-
+-
+-
+-
VIEW
VIEW
ON/OFF
Men/
Women
ON/OFF
Men /
Women
VIEW
You can’t set the seconds to a precise value, only reset them to 0 when you conrm by pressing STR/STP.
Setting the alarm
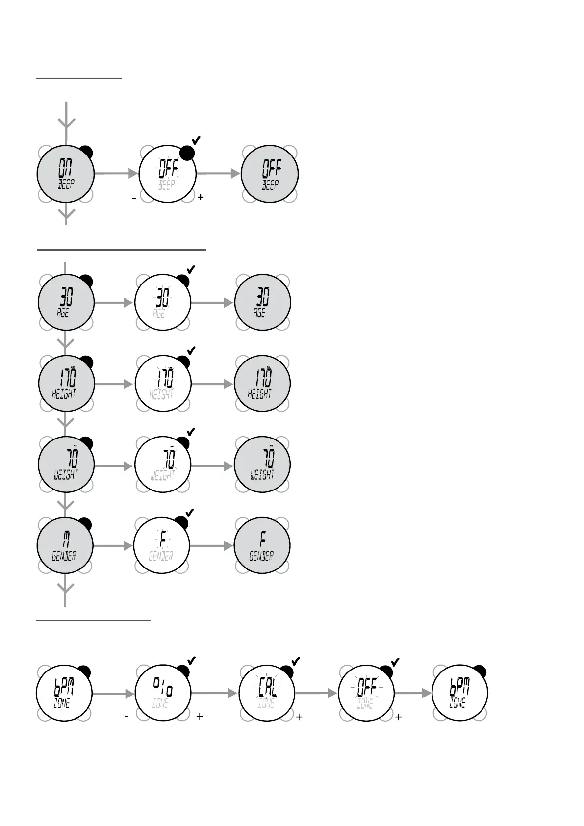
You can switch the button tone (ON) or (OFF).
Setting your personal information
Setting your age (in years)
Setting your height (the unit is displayed
according to the system used: cm (centimetres) or
inches.
Setting your weight (the unit is displayed
according to the system used: kg (kilograms) or lb
(pounds).
Your gender (male (M) or female (F))
Setting the target zone
When you enter target zone settings mode, the type of target zone is displayed:

Related product manuals