EasyManua.ls Logo

Global G200 - IP PHONE SETUP; 6.1 Menu Summary

Global G200
37 pages
Print Icon
To Next Page IconTo Next Page
To Next Page IconTo Next Page
To Previous Page IconTo Previous Page
To Previous Page IconTo Previous Page
Loading...
8
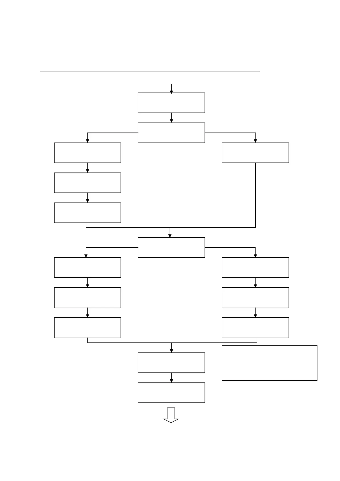
6 IP PHONE SETUP
6.1 Menu Summary
Enable Disable
Disable Enable
Press the MENU key
Display Name:
kevin
ADSL DIALUP:
ENABLE/DISABLE
ADSL DIALUP:
ENABLE
ADSL DIALUP:
DISABLE
ADSL ID:
jenny_2004
ADSL Password:
********
DHCP:
ENABLE/DISABLE
IP Address:
AUTO
IP Address:
061.063.083.254
Subnet Mask:
AUTO
Router IP:
AUTO
Subnet Mask:
255.255.254.000
Router IP:
061.063.083.254
SNTP Server IP:
216.133.140.77
SNTP Cycle:
01
ENABLE/DISABLE – select
enable or disable
AUTO – IP address given by
the router or ISP

Table of Contents