EasyManua.ls Logo

Gree GKH42K3FI - Page 104

Gree GKH42K3FI
186 pages
To Next Page IconTo Next Page
To Next Page IconTo Next Page
To Previous Page IconTo Previous Page
To Previous Page IconTo Previous Page
Loading...
U-Match Series DC Inverter Service Manual
101
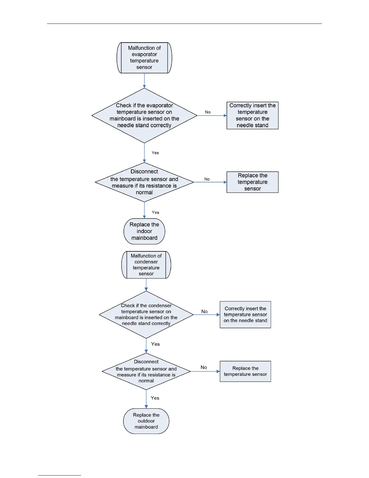
F1 Malfunction of Evaporator Temperature Sensor
F2 Malfunction of Condenser Temperature Sensor

Table of Contents

Other manuals for Gree GKH42K3FI

Related product manuals