EasyManua.ls Logo

Gree GKH42K3FI - Page 105

Gree GKH42K3FI
186 pages
To Next Page IconTo Next Page
To Next Page IconTo Next Page
To Previous Page IconTo Previous Page
To Previous Page IconTo Previous Page
Loading...
U-Match Series DC Inverter Service Manual
102
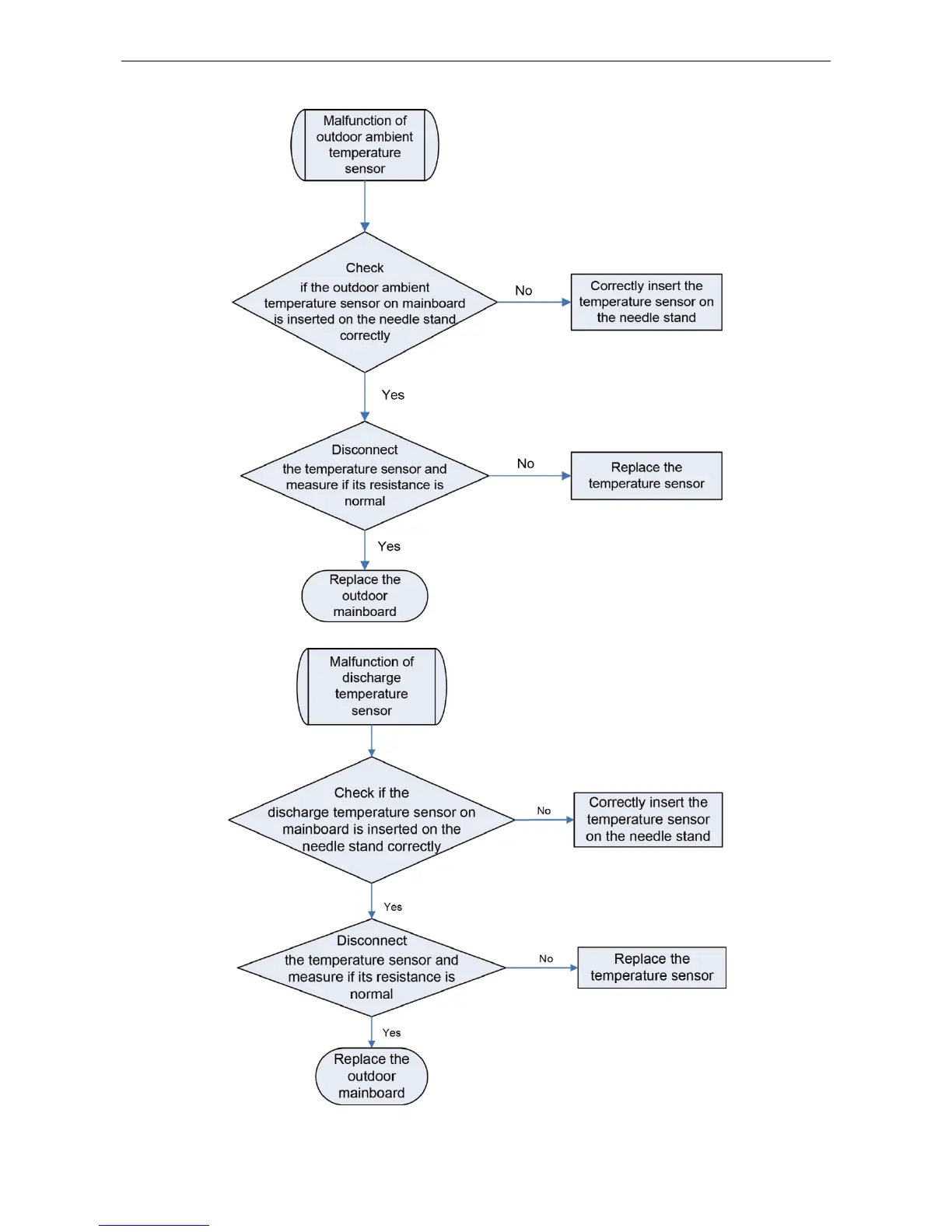
F3 Malfunction of Outdoor Ambient Temperature Sensor
F4 Malfunction of Discharge Temperature Sensor

Table of Contents

Other manuals for Gree GKH42K3FI

Related product manuals