EasyManua.ls Logo

Gree GKH42K3FI - Page 109

Gree GKH42K3FI
186 pages
To Next Page IconTo Next Page
To Next Page IconTo Next Page
To Previous Page IconTo Previous Page
To Previous Page IconTo Previous Page
Loading...
U-Match Series DC Inverter Service Manual
106
P6 Drive-to-main-control communication error
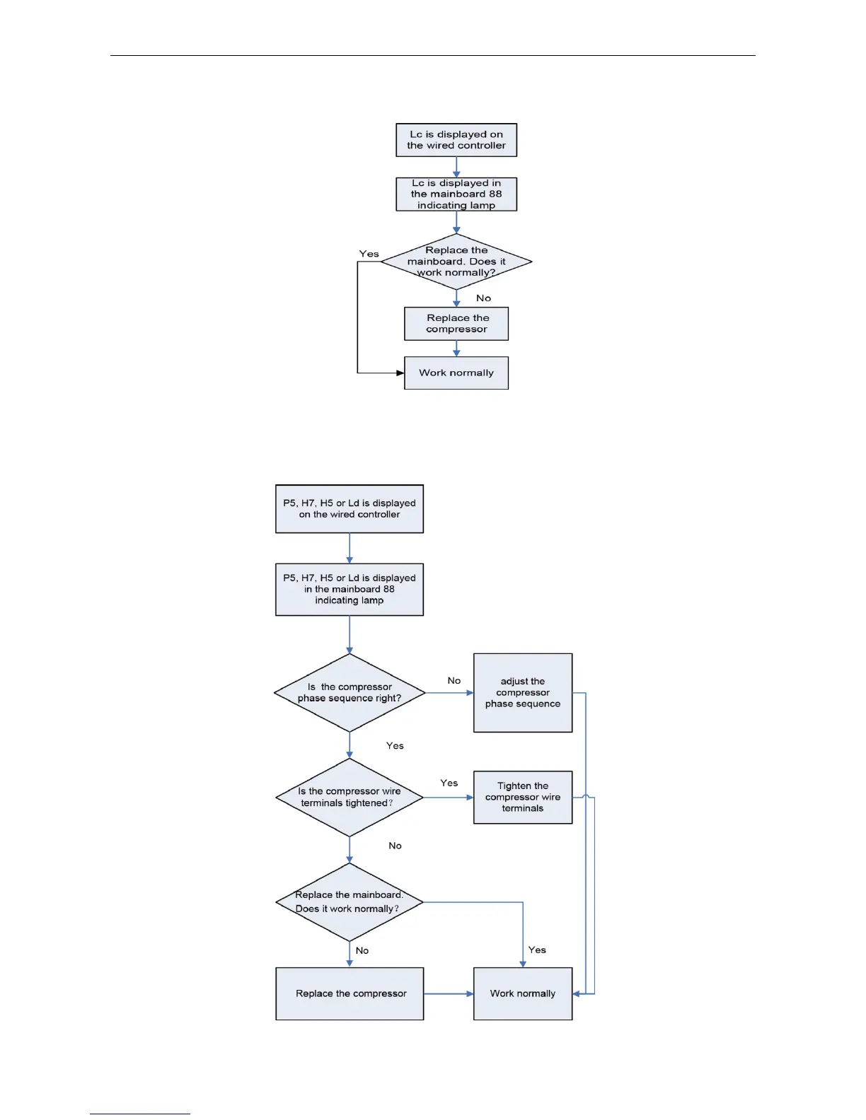
Lc Compressor Startup Failure
P5 Compressor current protection
H7 Compressor motor desynchronizing
H5 IPM protection
Ld Phase loss

Table of Contents

Other manuals for Gree GKH42K3FI

Related product manuals