EasyManua.ls Logo

Gree GKH42K3FI

Gree GKH42K3FI
186 pages
To Next Page IconTo Next Page
To Next Page IconTo Next Page
To Previous Page IconTo Previous Page
To Previous Page IconTo Previous Page
Loading...
U-Match Series DC Inverter Service Manual
107
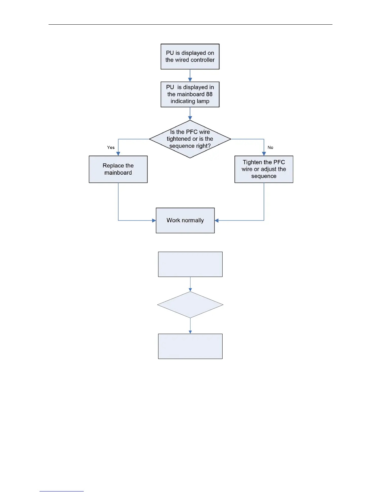
PU Charging circuit error
ee driving board chip error
ee is displayed on the
wired controller
Replace the
driving board
Work Normally

Table of Contents

Other manuals for Gree GKH42K3FI

Related product manuals