EasyManua.ls Logo

Gree JKFD7CR/Na-M

Gree JKFD7CR/Na-M
142 pages
To Next Page IconTo Next Page
To Next Page IconTo Next Page
To Previous Page IconTo Previous Page
To Previous Page IconTo Previous Page
Loading...
GREE Air-ccoled Closed Control Unit Service Manual
97
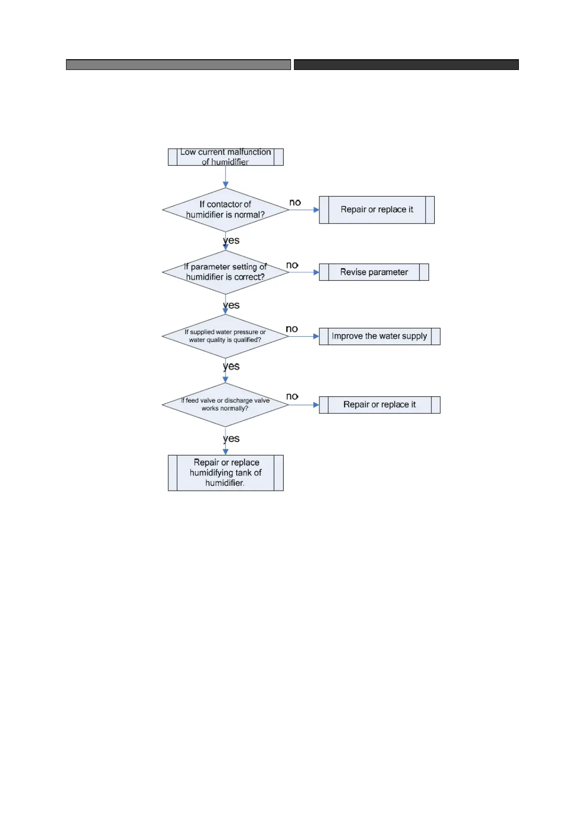
2.7 Low Current Malfunction, Drainage Malfunction and High
Water Level Malfunction of Humidifier

Table of Contents

Related product manuals