EasyManua.ls Logo

Haier AS25THMHRA-C - Page 513

Haier AS25THMHRA-C
537 pages
To Next Page IconTo Next Page
To Next Page IconTo Next Page
To Previous Page IconTo Previous Page
To Previous Page IconTo Previous Page
Loading...
Service diagnosis
42 Domestic air conditioner
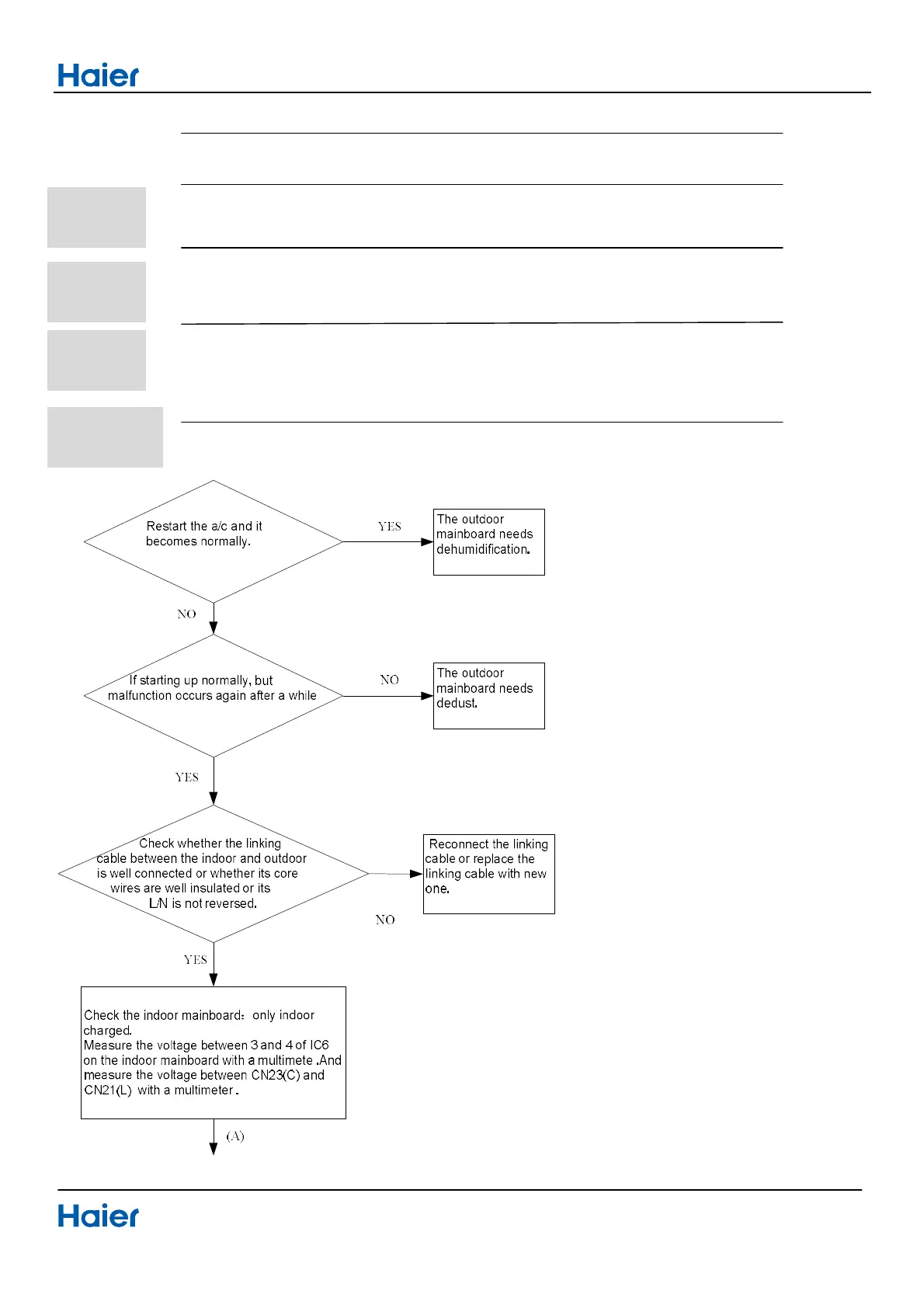
10.3.10 The communication fault between indoor and outdoor
Indoor display
E7
outdoor display
LED1 flash 15 times
Method of
Communication is detected by checking the indoor PCB and the outdoor PCB.
Malfunction
Detection
Malfunction
The outdoor PCB broken leads to communication fault
.
Decision
The indoor PCB broken leads to communication fault
.
Conditions
Supposed Communication wiring disconnected.
Causes
The indoor PCB is broken.
The outdoor PCB is broken.
The Module PCB is broken.
Troubleshooting
* Caution
Be sure to turn off power switch before connect or disconnect connector, or else parts
damage may be occurred.

Table of Contents

Related product manuals