EasyManua.ls Logo

Haier HLE20BB - Page 30

Haier HLE20BB
36 pages
Print Icon
To Next Page IconTo Next Page
To Next Page IconTo Next Page
To Previous Page IconTo Previous Page
To Previous Page IconTo Previous Page
Loading...
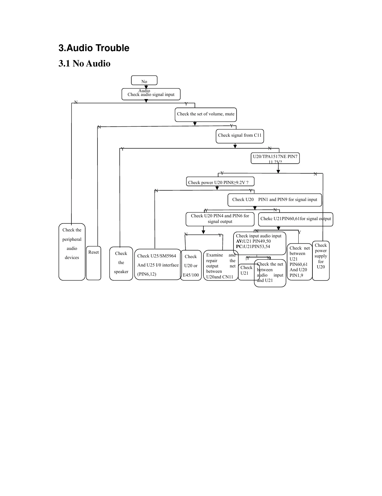
3.Audio Trouble
3.1 No Audio
No
Audio
Check audio signal input
Check the
peripheral
audio
devices
U20/TPA1517NE PIN7
11.2V?
N
Y
Y
N
Check
p
ower U20 PIN89.2V ?
Check
power
supply
for
U20
Check the set of volume, mute
Reset
Check signal from C11
Y
N
Check
the
speaker
N
Y
Check U25/SM5964
And U25 I/0 interface
(PIN6,12)
Check U20 PIN1 and PIN9 for signal input
Y N
Y
N
Check U20 PIN4 and PIN6 for
signal output
Chekc U21PIN60,61for signal output
Y
N
Check
U20 or
E45/100
Examine and
repair the
output net
between
U
20
and CN11
Check net
between
U21
PIN60,61
And U20
PIN1,9
Check input audio input
AV: U21 PIN49,50
PC:U21PIN53,54
Check
U21
Check the net
between
audio input
and U21
Y
N
Y N
All manuals and user guides at all-guides.com

Related product manuals