EasyManua.ls Logo

Haier HP200M3 - Page 53

Haier HP200M3
120 pages
Print Icon
To Next Page IconTo Next Page
To Next Page IconTo Next Page
To Previous Page IconTo Previous Page
To Previous Page IconTo Previous Page
Loading...
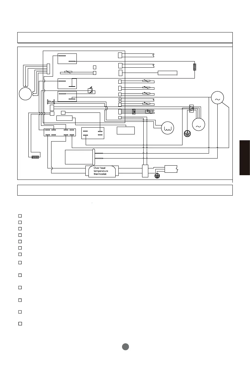
Schéma de connexion
Mise en service
Instructions d’installation
L’installateur effectue les vérifications de mise en service du chauffe-eau conformément
au manuel d’utilisation et coche les cases:
Les fils de liaison électrique sont bien connectés?
La disposition des tuyaux d’évacuation est correcte?
La prise de terre est correctement connecter?
La tension d’alimentation est conforme au règlement électrique?
L’affichage du panneau de commande est normal?
Il n’y a pas de bruit anormal?
La vanne de sécurité (TP valve) et le clapet anti-retour sont montés sur le réservoir?
Les matériaux des tuyaux d’eau froide/chaude répondent aux exigences d’utilisation
d’eau froide/chaude?
Le remplissage du réservoir est effectué après la mise en place du système d’eau? Il y a
de l’eau s’écoulant à la sortie du tuyau d’eau chaude?
Après le remplissage du ballon, vérification de toutes les tuyauteries s’il n’y a pas de
point de fuite?
Après le remplissage du ballon, vérifier manuellement que l’eau sort bien de la soupape
du groupe de sécurité?
Après le remplissage et la vérification de fuite du système d’eau, les tuyauteries d’eau
extérieures sont isolles?
La vanne de drainage et le tuyau d’évacuation du réservoir ainsi que le tuyau
d’évacuation de la vanne de surpression sont branchés à l’égout, et l’évacuation d’eau
est normale?
23
Fançais
R
C
S
Capteur solaire ou chaudier
(
HP250M3C )
K1
K3
K9
CN15
CN6
CN19
CN4
CN12
CN7
CN14
CN13
CN16
CN5
M
CT1
CN9
CN11
CN20
ECO1
ECO2
HP/HC signal
CN3
CN1
M
Connecteur
CN18
CN17
M
CN25
Câble d’alimentation
Bobine de protection
Signal de commutation de la chaudière(
HP250M3C)
Chauffage électrique
Compresseur
Black
Blanc
Blanc
Interr. HT
Panneau
Capteur Tambiante
Capteur Téchapp.
Capteur de T d’evaporateur
Capteur Tréservoir
Valve à quatre voies
Ventilateur
Brun
Brun
Noir
Blanc
Condensateur
compresseur
Brun
Noir
Bleu
Bleu
Brun
Noir
Bande de
chauffage
Blanc
Blanc
Bleu
Bleu
Tube inf.
Transform de courant
Capteur de température d'admission
Bloc de bornes
Condensateur ventilateur
Transform.
Bleu
Bleu
Bleu
Bleu
Noir
Noir
Réservation
Valve de
détente
électronique

Other manuals for Haier HP200M3

Related product manuals