EasyManua.ls Logo

Haier HRF328S2 - Poor Cooling Troubleshooting Guide

Haier HRF328S2
27 pages
Print Icon
To Next Page IconTo Next Page
To Next Page IconTo Next Page
To Previous Page IconTo Previous Page
To Previous Page IconTo Previous Page
Loading...
SERVICE MANUAL
Model: HRF328
\
368
26
Issue 2015-7-18
Rev.
Ref 1507S002V1
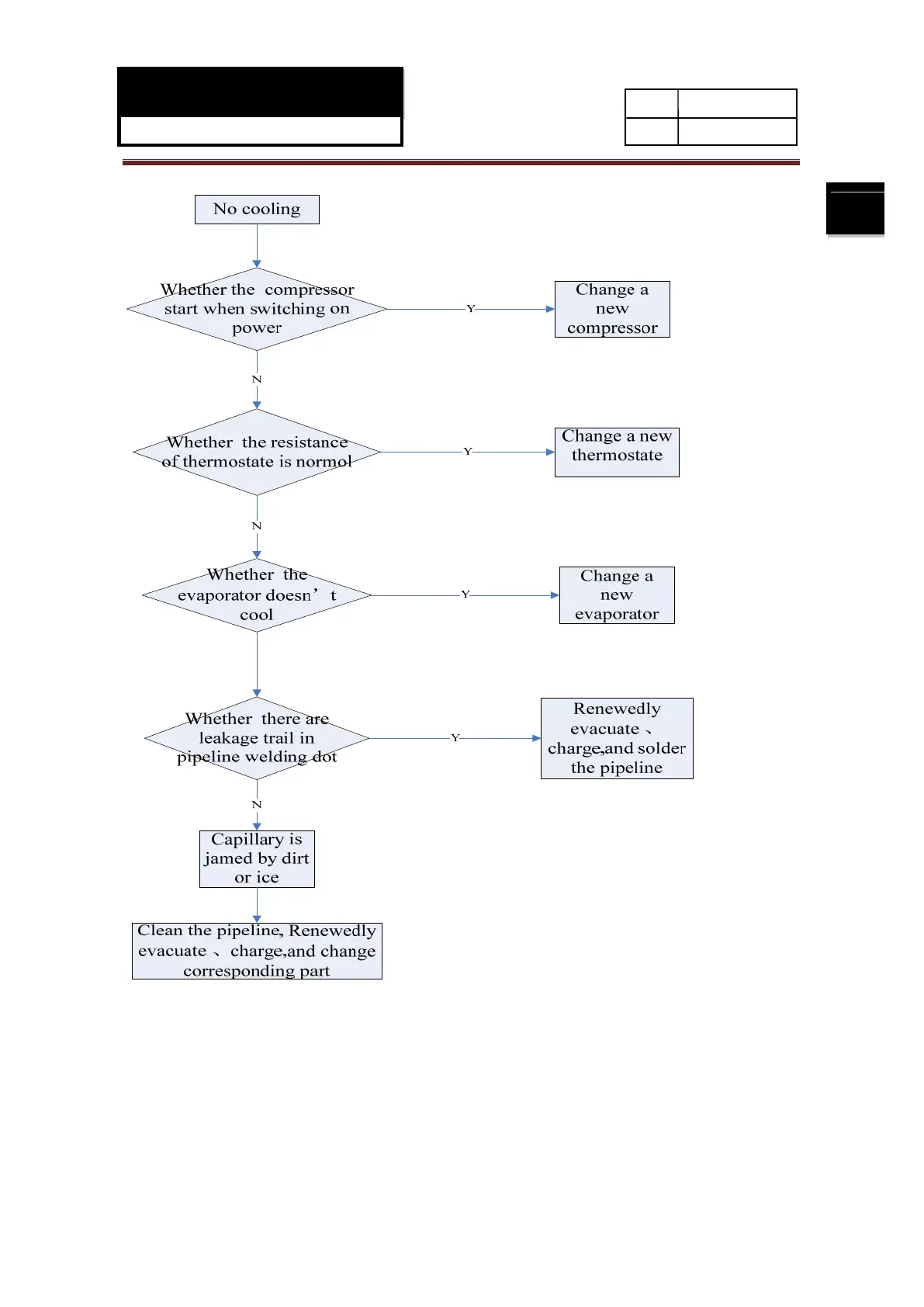
8-3-2.Poor cooling