EasyManua.ls Logo

Haier HRF520BHS - Troubleshooting: Poor Freezing

Haier HRF520BHS
43 pages
Print Icon
To Next Page IconTo Next Page
To Next Page IconTo Next Page
To Previous Page IconTo Previous Page
To Previous Page IconTo Previous Page
Loading...
40
SERVICE MANUAL
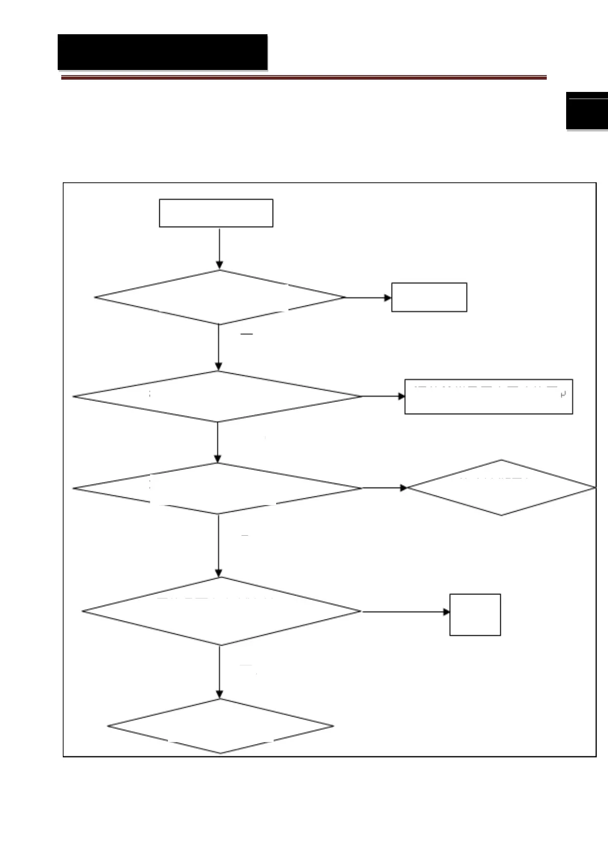
9-3. Symptom: Poor freezing
Poor freezing
Whether there is deformation of door
seal and cool leakage
Whether gear is set too high
Whether condensate fan is not
operating
Whether there is leakage of
refrigerating fluid
Check parameters of main
control panel
Yes
Yes
Yes
Yes
No
No
No
No
Replace door
Adjust and guide user correctly
Check condensate fan
Repair

Other manuals for Haier HRF520BHS

Related product manuals