EasyManua.ls Logo

Haier HRF520BS - Troubleshooting: No Shutdown

Haier HRF520BS
43 pages
Print Icon
To Next Page IconTo Next Page
To Next Page IconTo Next Page
To Previous Page IconTo Previous Page
To Previous Page IconTo Previous Page
Loading...
39
SERVICE MANUAL
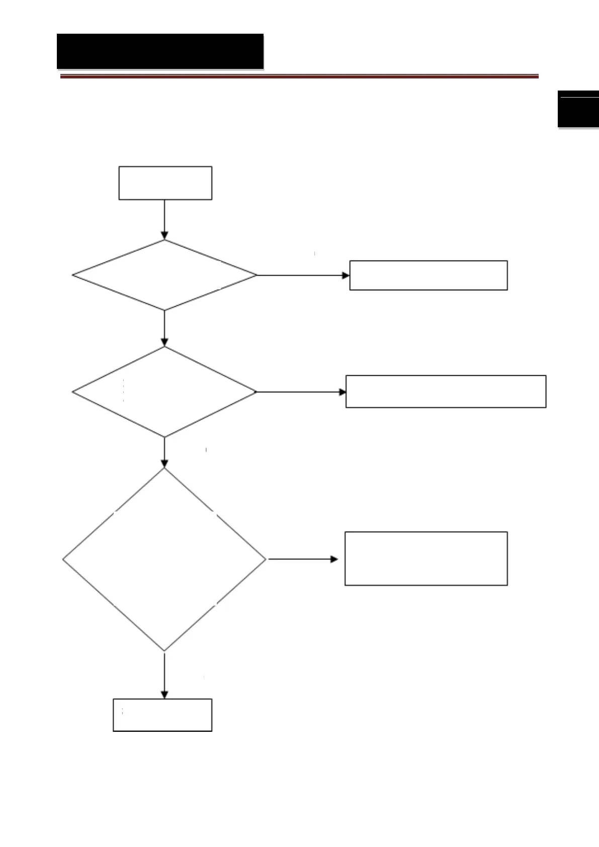
9-2. Symptom: no shutdown
No shutdown
Whether refrigerator keeps
cool
YES
No
YES
NO
YES
Maintain by pressing “no refrigeration
Maintain by pressing “not enough refrigeration”
Adjust and guide user correctly
Not enough
refrigeration
1. Too high ambient
temperature and close to
heat source
2. Open the door
frequently or lots of fresh
foods
Repair sensor
NO

Other manuals for Haier HRF520BS

Related product manuals