EasyManua.ls Logo

Haier HRF520FHS - Troubleshooting: No Power-On Start

Haier HRF520FHS
43 pages
Print Icon
To Next Page IconTo Next Page
To Next Page IconTo Next Page
To Previous Page IconTo Previous Page
To Previous Page IconTo Previous Page
Loading...
41
SERVICE MANUAL
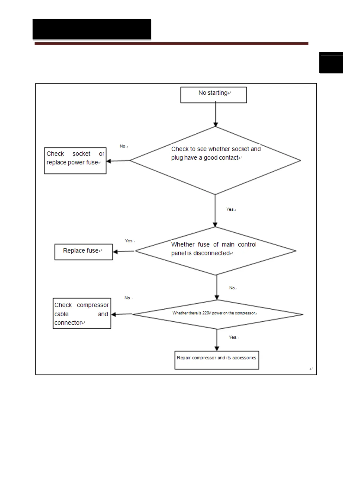
9-4. Symptom: No starting when powering on

Other manuals for Haier HRF520FHS

Related product manuals