EasyManua.ls Logo

Haier HSU18VCK

Haier HSU18VCK
48 pages
To Next Page IconTo Next Page
To Next Page IconTo Next Page
To Previous Page IconTo Previous Page
To Previous Page IconTo Previous Page
Loading...
HSU18VCK-SM
Codes and Description
DomesticAirConditioner
31
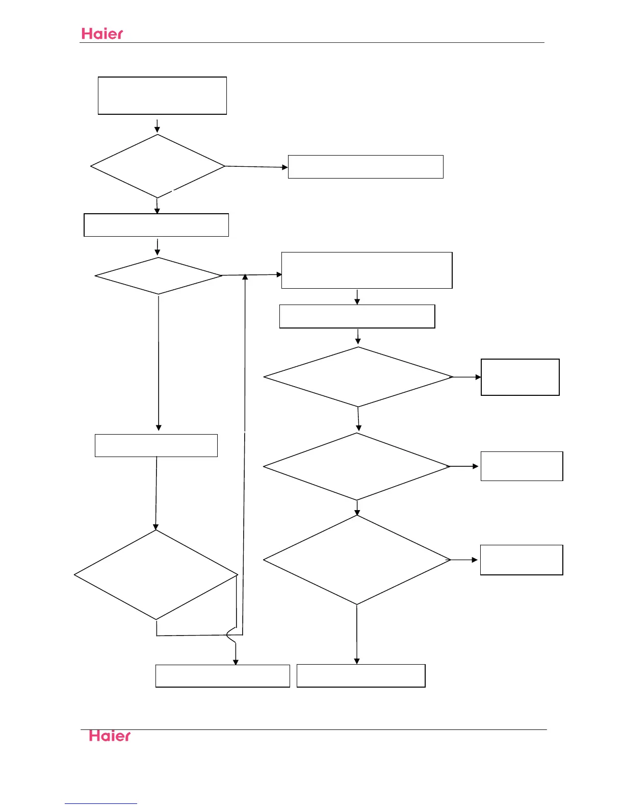
NO
Yes
Does fan rotate
smoothly?
NO
Replace fan motor
Yes
Turn power ON and operate fan
Does it rotate?
No
Yes
Turn off power supply and disconnect fan
motor connector, then turn power ON
Check output of fan motor connector
Is motor power voltage
DC310V
g
enerated?
Yes
NO
Yes
No
Yes
Stop fan motor
Is motor control power
voltageDC15Vgenerat
Is rotation number
command voltage
DC16V
g
enerated?
Replace indoor unit PCB
No
Replace indoor
fan motor
Turn off power supply and
rotate fan by hand
Replace indoor
unit PCB
Replace indoor
unit PCB
Replace fan
motor
Is rotation number
command pulse
g
enerated?

Other manuals for Haier HSU18VCK

Related product manuals