EasyManua.ls Logo

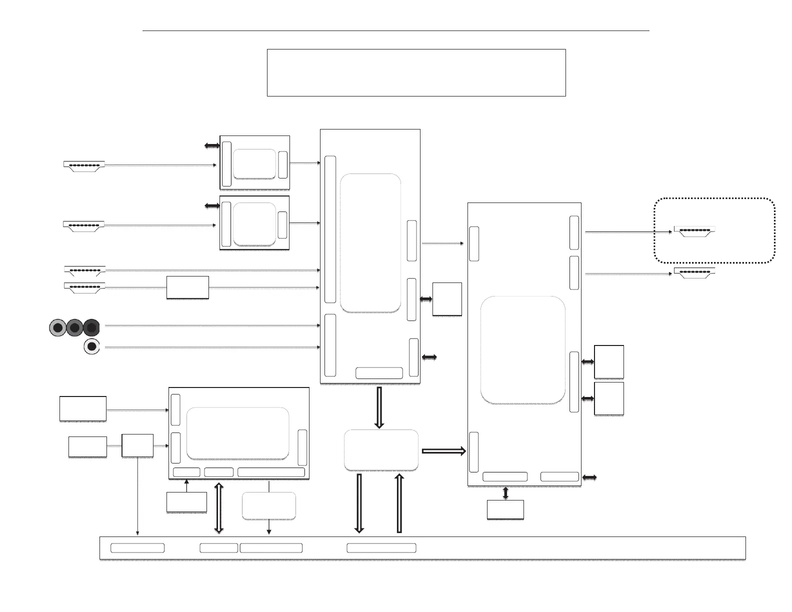
Harman Kardon AVR 2700 - AVR2700;3700 Block Diagram

Harman Kardon AVR 2700
158 pages
Print Icon
To Next Page IconTo Next Page
To Next Page IconTo Next Page
To Previous Page IconTo Previous Page
To Previous Page IconTo Previous Page
Loading...
j
oktpGvGX
oktpGX
j}iz
oktp
\V]V^
ADV8003
VideoProcessor
4k2kbypass
GUI
Up/downscaling
ADV7850
ADC&
2D/3D
Decoder
HDMIFast
Switch
HDMIRx
ADV3002
TMDS
TMDS
TMDS
TMDS
TMDSx
4
input
MUX
DDR3
250MHz
16bit
1Gb
DDR3
250MHz
16bit
1Gb
Flash
Memory
AudioOut
RMII
BridgeCo
DM860(OnlyAVR270)
CX870(OnlyAVR370)
USB
SPI
RJͲ45
USB
I2C
APPLE
AuthiC
AVR2700/3700 Block Diagram
l
I
2
S
DDR3
250MHz
16bit
1Gb
TMDS
2
TMDS
1
oktpGvGY
AudioInput
MemoryI/F
ToDSP/ MainMCUbyAnam
AnalogAudio
AudioI/F
I2S
MUX
SPI(OSD)
|ziGYUW
pYjGG
pYjGG
pYjGG
oktp
YVZV[
ADV3002
TMDS
TMDSx
4
input
pYjGG
SPI&GPIO
GPIO&I2C
GPIO&I2C
AudioOut
MemoryI/F
S/W
ByupͲgrade
OnlyAVR370
ADV8195
HDMI
BUFFER
myvu{G
oktpG
CS4344
2CHDAC
AVR 2700 harman/kardon
47

Other manuals for Harman Kardon AVR 2700

Related product manuals