EasyManua.ls Logo

Harmonic HLP 4200 - Figure 5- HLP 4200 Menu Display

Harmonic HLP 4200
18 pages
Print Icon
To Next Page IconTo Next Page
To Next Page IconTo Next Page
To Previous Page IconTo Previous Page
To Previous Page IconTo Previous Page
Loading...
HLP
4200
Instruction Manual
Harmonic
Lightwaves
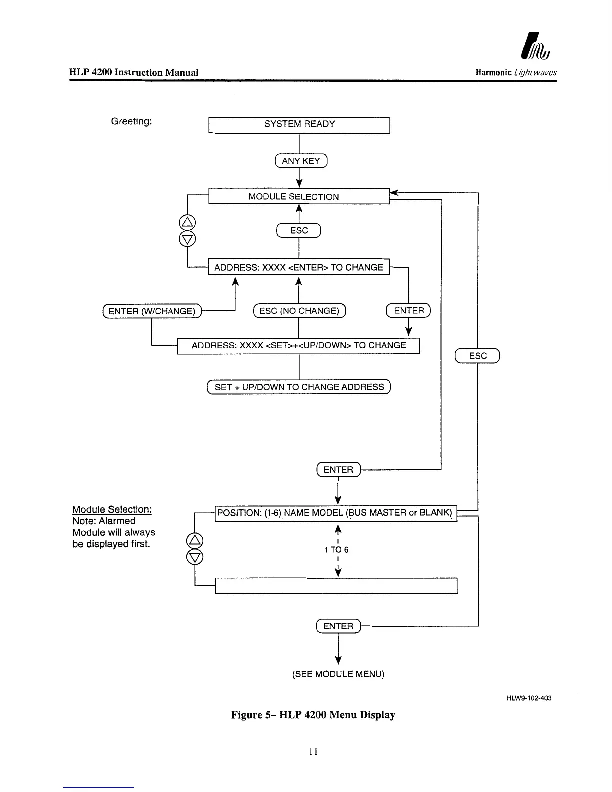
Greeting:
SYSTEM READY
+
ANY KEY
I
ADDRESS: XXXX <ENTER> TO CHANGE
1
t
ESC (NO CHANGE)
I
I
('"T'")
Module Selection:
Note: Alarmed
Module will always
be
displayed
first.
1
ADDRESS: XXXX <SET>+<UP/DOWN>
TO
CHANGE
1
MODULE SELECTION
I
ESC
(
SET
+
UP/DOWN
TO
CHANGE
ADDRESS)
i
POSITION:
(16)
NAME MODEL (BUS MASTER
or
BLANK)
4
I
1
TO
6
I
9
ENTER
(SEE MODULE MENU)
HLWS-102-403
Figure
5-
HLP
4200
Menu
Display
11