EasyManua.ls Logo

Hayter T424 - Page 77

Hayter T424
86 pages
Print Icon
To Next Page IconTo Next Page
To Next Page IconTo Next Page
To Previous Page IconTo Previous Page
To Previous Page IconTo Previous Page
Loading...
953910KG141004
1.77
1.77
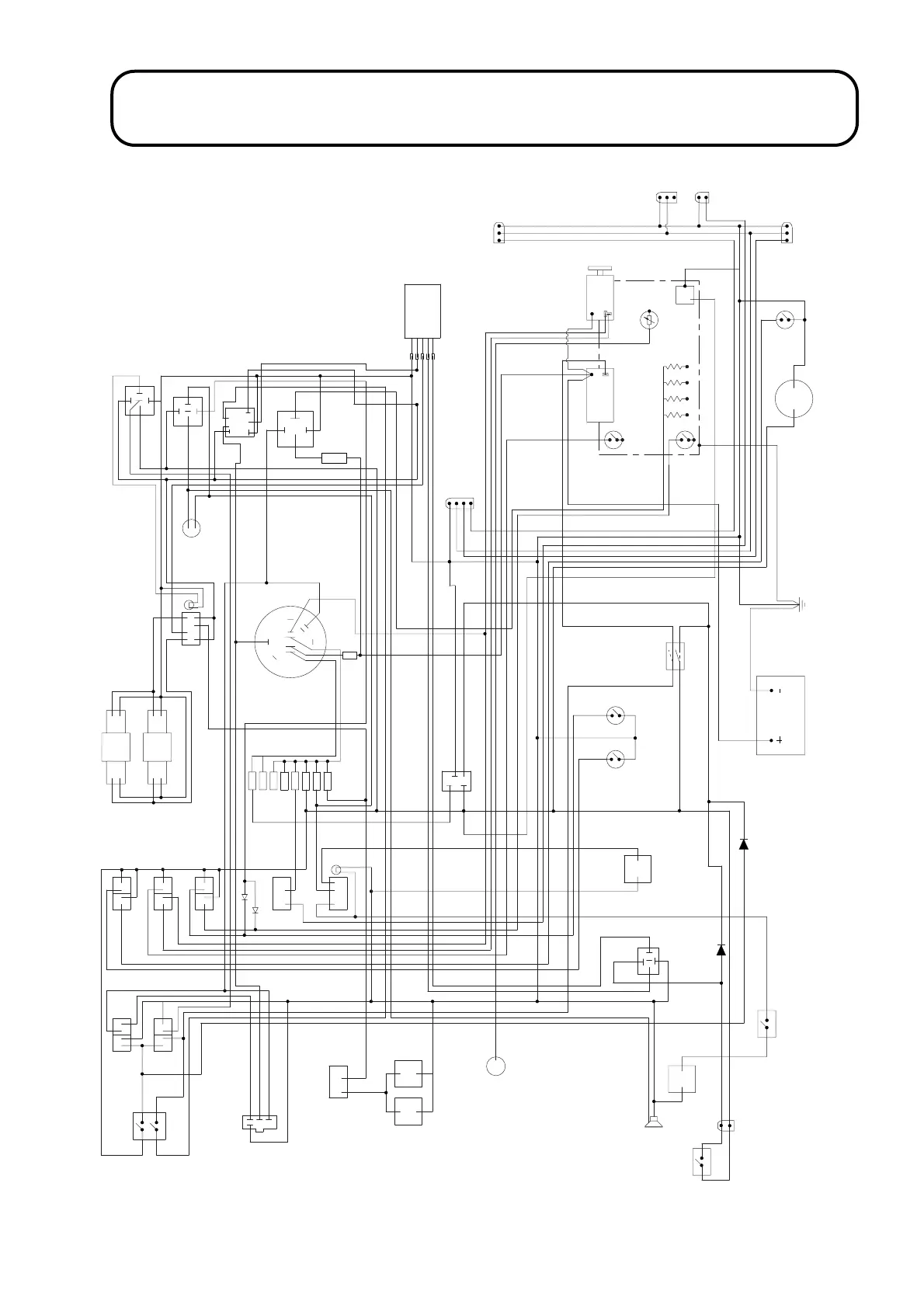
ELECTRICAL CIRCUIT DIAGRAM
16
18
17
19
20
22
9
34
35
36
37
57
G/P
B
58
L
L
B
G/P
L
Y/B
Y/B
P/R
W/B
56
P/R
P/R
Y/B
G/P
P/R
O
O
L/Y
L/Y
P/Y
B
2
29
30 30
31
N/W
W
NB
N/R
U/R
U/R
B
G/U
N
R
W
U
U/GU/B
N/R
R
B
U/G
U/G
B
B
U/B
U/B
B
B
1
34
5
6
P/R
W/R
W/R
N
B
B
W/G
N/W
W/B
G/N
O
G
W/B
30
15
58
19
17
23
24
25
26
27
28
4P953C02A
COLOURS
B - BLACK
N - BROWN
R - RED
O - ORANGE
Y - YELLOW
G - GREEN
U - BLUE
P - PURPLE
S - SLATE
W - WHITE
K - PINK
L - LIGHT GREEN
B
R
U
G
G
B
R
U
L
L
N/B
N/W
B
N/W
N/B
N/W
W
P/B
B
P/Y
P/R
P/R
R
P/Y
P/B
R/S
G/N
G
50a
33
40
B
R/W
O
B
B
R/W
33
41
44 45
46
47
48
43
49
51
52
50
33
33
Braid
B
W/R
B
R/W
G/R
G/W
B
B
G/R
B
G/W
W/Y
P/R
U/R
B/P
N/W
W/N
R
N
W/R
N
N/Y
G/U
N/B
N
B
1
2
0
4
2
17
8
54
R
W/R
R/N
N/B
55
B
B
N
10
12
11
13
14
8
7
P/R
P/R
P/R
W/P
W/Y
W/N
N/Y
N/B
B/P
W/U
L/Y
B/P
W/U
R/S
L/Y
21
32
15
38
39
42
P
P/R
P
N/R
N
R
W/R
W/P
B
W/U
Y/B
B
B
P/B
U/R
12345678
53
N
L
N/O
N/O
U/R

Table of Contents

Related product manuals