EasyManua.ls Logo

HIKVISION DS-2TD1217-6/PA

HIKVISION DS-2TD1217-6/PA
96 pages
To Next Page IconTo Next Page
To Next Page IconTo Next Page
To Previous Page IconTo Previous Page
To Previous Page IconTo Previous Page
Loading...
Thermal & Optical Bi-spectrum Network Camera User Manual
7
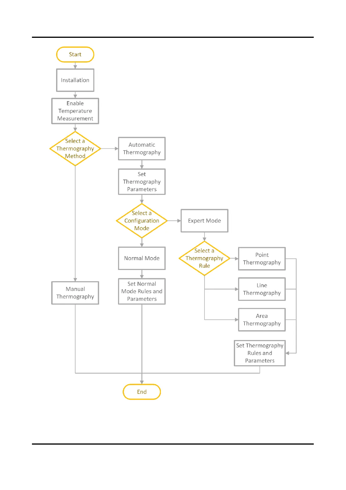
Figure 3-1 Thermography Configuration Flow Chart

Table of Contents

Other manuals for HIKVISION DS-2TD1217-6/PA

Related product manuals