EasyManua.ls Logo

Hisense HYJ-J01H - M-Concentrator Installation Configuration and Maintenance; Hccs-H247 R4 C1 E

Hisense HYJ-J01H
229 pages
Print Icon
To Next Page IconTo Next Page
To Next Page IconTo Next Page
To Previous Page IconTo Previous Page
To Previous Page IconTo Previous Page
Loading...
places at high temperature.
places flooded with water.
places with poor ventilation
When installed near the machine emitting electromagnetic waves, note that the electromagnetic wave emitting
surface of the machine should not directly face this unit.
To avoid the influence of electromagnetic waves, make sure the machines generating electromagnetic waves,
such as radio, etc are kept 3m or more away from this unit.
1. System Components
1.1 Connection scheme
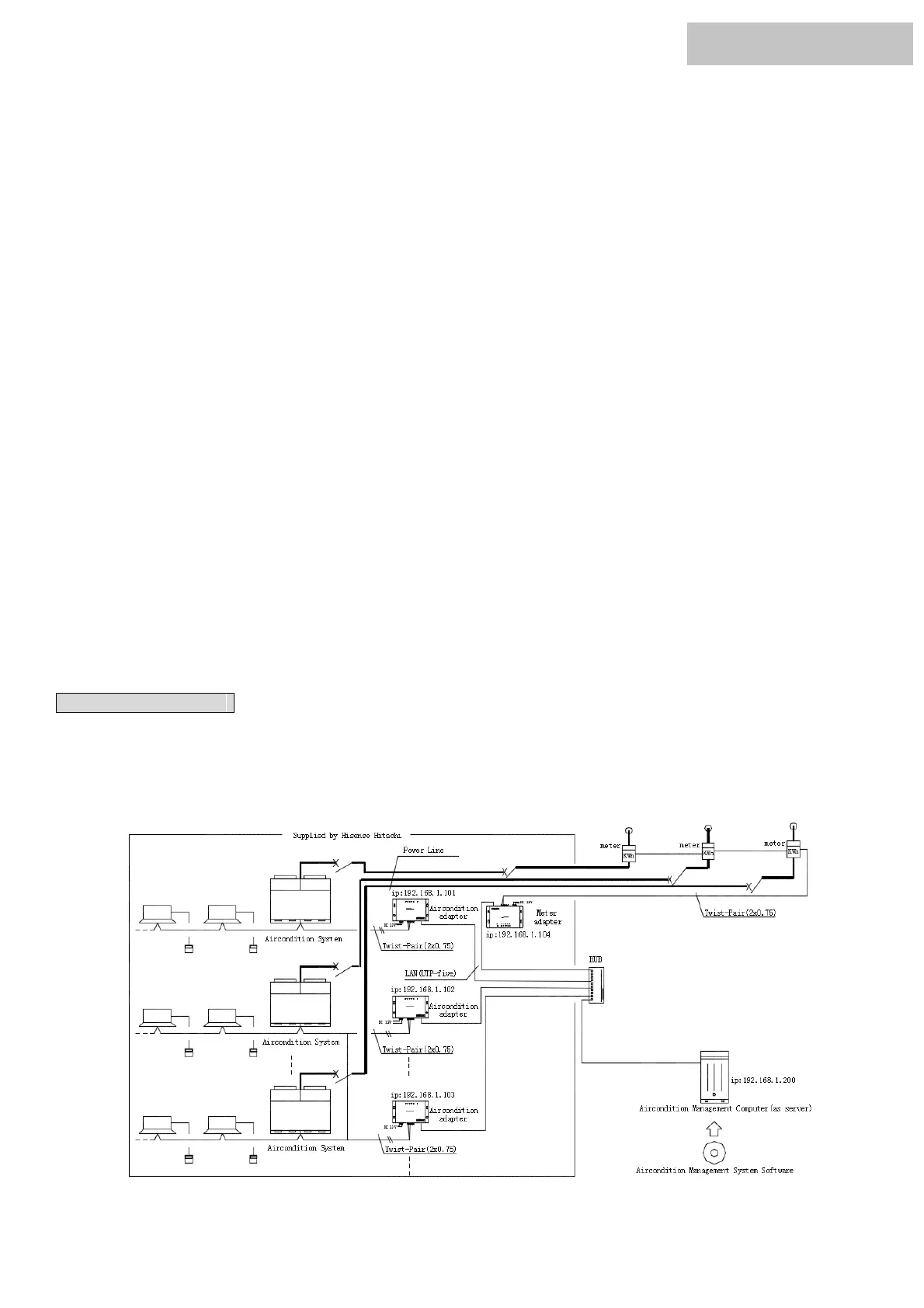
The connection scheme of this system is shown in Figure 1.1. This manual only describes the installation and
configuration of M-Concentrator, for other units in the system, please refer to the respective operating instructions
supplied.
Preamble
This product is Schneider meter iEM 3150 and iEM 3350 meter readers.
This product requires air conditioning and Hi-Dom gateway server (computer services software is installed, the
computer needs local procurement) and with the use of Etherne
t or the Internet.
Do not install the machine in the following location
s, such as the places filled with gas or oil droplets, prone to
cause fire, deformation, corrosion and damage to the machine.
Places with oil (including machine oil) splashes and steam.
Places such as springs with sulfide gas
Do not install in the following locations, as this may cause corrosion.
coastal place with high salinity
acidic or alkaline environmentareas with high humidity
Do not install in the following locations, as this may cause a malfunction or fault.
Exposure to direct sunlight.
M-Concentrator
Installation Configuration and Maintenance Manual
Model:HCCS-H247R4C1E
Figure 1.1 Connection scheme
One M-Concentrator can connect up to 247 shneider meters.
HCCS-H247R4C1E
159

Table of Contents

Related product manuals