EasyManua.ls Logo

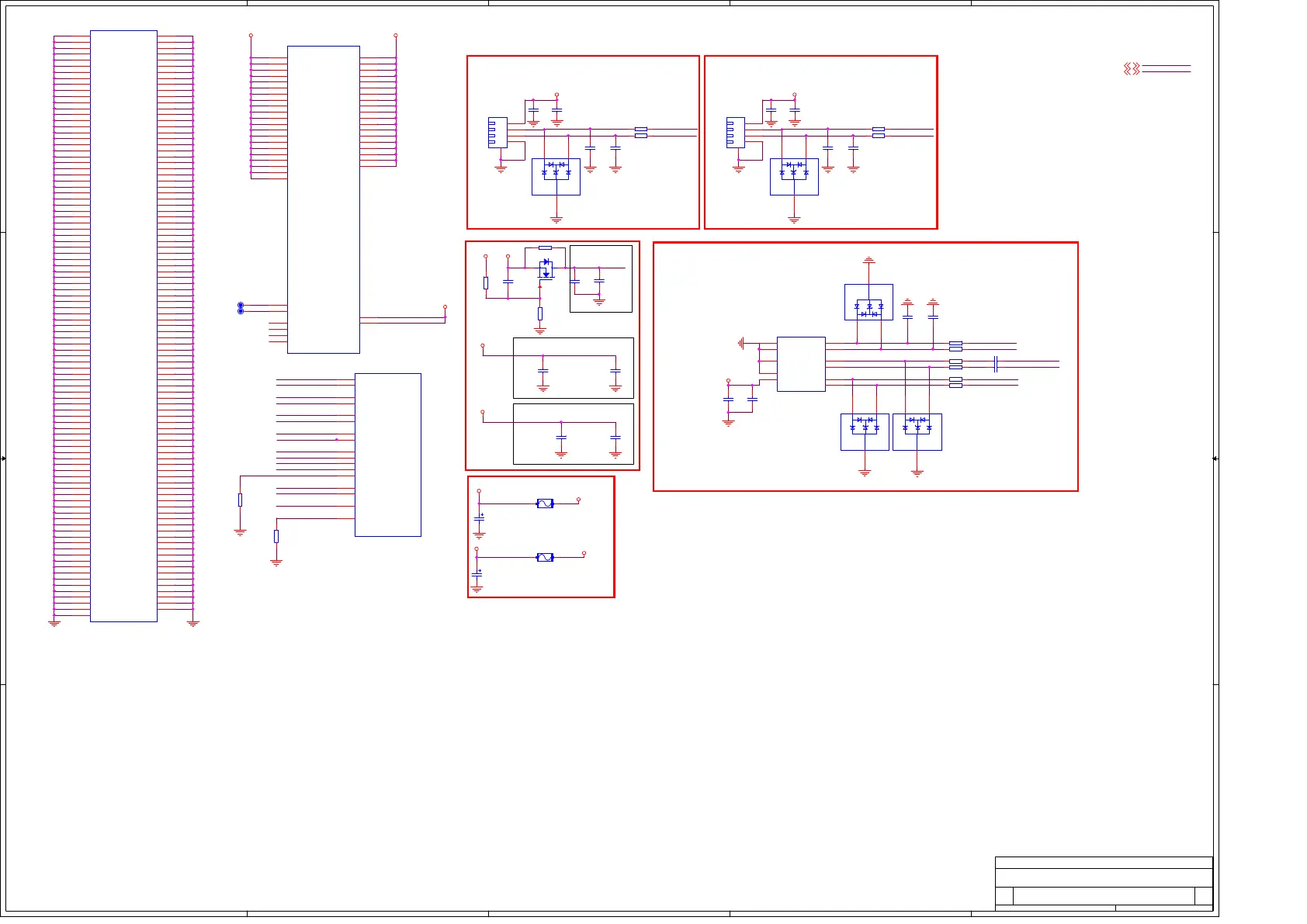
Hisense MTK5657 - USB Port Connections

Hisense MTK5657
58 pages
Print Icon
To Previous Page IconTo Previous Page
To Previous Page IconTo Previous Page
Loading...
5
5
4
4
3
3
2
2
1
1
D D
C C
B B
A A
Near IC
Near IC
USB电源
USB 2.0接口
Near IC
USB PORT 0
USB 2.0接口
USB PORT 1
USB 3.0接口
Hisense Electric Co.,LTD
卧式回流端子 卧式回流端子
VCC3IO_A
VCC3IO_B
TP_ARMPLL
TN_ARMPLL
AVDD33_USB
AVDD10_SSUSB
AVDD33_SSUSB
SSUSB_VRT
USB_DM_P0
USB_DP_P0
USB_DM_P1
USB_DP_P1
SSUSB_TXN
SSUSB_TXP
USB_DM_P2
USB_DP_P2
SSUSB_RXN
SSUSB_RXP
AVDD33_SSUSB
AVDD10_SSUSB
USB_VRT_P0
SSUSB_TXP
USB_DM_P0
USB_DP_P0
USB_DM_P1
USB_DP_P1
SSUSB_TXN
SSUSB_RXP
SSUSB_RXN
USB_DM_P2
USB_DP_P2
USB_DP_P3
USB_DM_P3
USB_DM_P3
USB_DP_P3
AVDD33_USB
VCCKVCCK
VCC3IO_AB
AVDD3V3
5V_USB2.0
5V_UM
5V_USB2.0
5V_UM
5V_USB3.0
AVDD1V0
5V_USB2.0
5V_USB3.0
AVDD3V35V
USB_DM_P3(8)
USB_DP_P3(8)
Title
Size Document Number Rev
Date: Sheet of
1.0
MT5657
C
16 22Thursday, June 25, 2015
Title
Size Document Number Rev
Date: Sheet of
1.0
MT5657
C
16 22Thursday, June 25, 2015
Title
Size Document Number Rev
Date: Sheet of
1.0
MT5657
C
16 22Thursday, June 25, 2015
R558
5.1k
R812
1k
C543
100u/16V
R813
100k
C539
1u/16V
C535 100n/16V
R548
2.2R
F3
1206SB2500V032T
1 2
R554 0R
XP10
VCC
1
D -
2
D+
3
GND
4
GND
5
GND
6
C528
10p/50V/NC
C530
100n/16V
C521
10u/10V
R555 0R
R550
2.2R
C536 100n/16V
C525
10p/50V/NC
R556 0R
VD26
ESDA6V8UL
I/O2
2
GND
3
I/O1
1
C806
10n/10V
F2
1206SB2500V032T
1 2
TP54
1
C533
100n/16V
TP55
1
VD29
ESDA6V8UL
I/O2
2
GND
3
I/O1
1
C524
100n/16V
C526
10p/50V/NC
MT5657_31x31
N1-9
USB_DP_P0
A16
USB_DM_P0
B16
USB_DP_P1
A17
USB_DM_P1
B17
USB_DP_P2
C31
USB_DM_P2
D31
USB_DP_P3
AA37
USB_DM_P3
AA38
AVDD33_USB
N28
AVDD33_SSUSB
A33
SSUSB_TXP
B34
SSUSB_TXN
A34
SSUSB_RXP
B32
SSUSB_RXN
A32
AVDD10_SSUSB
A31
SSUSB_VRT
A35
USB_VRT_P0
B15
C540
100n/16V
C538
100n/16V
C807
1u/16V
R858 0R/NC
VD28
ESDA6V8UL
I/O2
2
GND
3
I/O1
1
C534
1u/16V
MT5657_31x31
N1-12
VCCK
AA25
VCCK
AA26
VCCK
AA27
VCCK
AB25
VCCK
AB26
VCCK
AB27
VCCK
AC20
VCCK
AC21
VCCK
AC22
VCCK
AC23
VCCK
AC24
VCCK
AC25
VCCK
AC26
VCCK
AC27
VCCK
AD20
VCCK
AD21
VCCK
AD22
VCCK
AD23
VCCK
AD24
VCC3IO_A
F1
VCC3IO_B
AK38
VCCK
AD25
VCCK
AD26
VCCK
AD27
VCCK
AE20
VCCK
AE21
VCCK
AE22
VCCK
AE23
VCCK
AE24
VCCK
AE25
VCCK
AE26
VCCK
AE27
VCCK
V25
VCCK
V26
VCCK
V27
VCCK
W25
VCCK
W26
VCCK
W27
VCCK
Y25
VCCK
Y26
VCCK
Y27
TN_ARMPLL
M14
TP_ARMPLL
N14
NC1
A1
NC2
A38
NC3
AV1
NC4
AV38
VCCK
U26
V30
AO3400A
3
1
2
C532
10p/50V/NC
R547
2.2R
XP11
103010122
VBUS
1
D-_1
2
D+_2
3
GND_4
4
SSRX-_4
5
SSRX+_9
6
GND_7
7
SSTX-_7
8
SSTX+_6
9
Shield_5
10
Shield_10
11
R553 0R
C523
10u/10V
R549
2.2R
C537
10u/10V
VD25
ESDA6V8UL
I/O2
2
GND
3
I/O1
1
C527
10p/50V/NC
C531
10p/50V/NC
R557
5.1k
R551
2.2R
XP9
VCC
1
D -
2
D+
3
GND
4
GND
5
GND
6
VD27
ESDA6V8UL
I/O2
2
GND
3
I/O1
1
C522
100n/16V
MT5657_31x31
N1-11
DVSS
AA15
DVSS
AA16
DVSS
AA17
DVSS
AA18
DVSS
AA19
DVSS
AA20
DVSS
AA21
DVSS
AA22
DVSS
AA23
DVSS
AA24
DVSS
AA8
DVSS
AB14
DVSS
AB15
DVSS
AB16
DVSS
AB17
DVSS
AB18
DVSS
AB19
DVSS
AB20
DVSS
AB21
DVSS
AB22
DVSS
AB23
DVSS
AB24
DVSS
AB36
DVSS
AC14
DVSS
AC15
DVSS
AC16
DVSS
AC17
DVSS
AC18
DVSS
AC19
DVSS
AC36
DVSS
AC4
DVSS
AC7
DVSS
AC8
DVSS
AD15
DVSS
AD16
DVSS
AD17
DVSS
AD18
DVSS
AD19
DVSS
AD4
DVSS
AD9
DVSS
AE9
DVSS
AF35
DVSS
AF5
DVSS
AF8
DVSS
AF9
DVSS
AG4
DVSS
AG8
DVSS
AH5
DVSS
AJ36
DVSS
AJ7
DVSS
AK21
DVSS
AK26
DVSS
AK28
DVSS
AL12
DVSS
AL15
DVSS
P19
DVSS
P18
DVSS
P17
DVSS
P16
DVSS
P15
DVSS
N9
DVSS
N23
DVSS
L9
DVSS
M20
DVSS
M21
DVSS
M22
DVSS
M23
DVSS
M31
DVSS
N18
DVSS
N19
DVSS
N20
DVSS
N21
DVSS
P20
DVSS
P21
DVSS
P22
DVSS
P23
DVSS
P24
DVSS
P6
DVSS
R15
DVSS
R16
DVSS
R17
DVSS
R18
DVSS
R19
DVSS
R20
DVSS
R21
DVSS
R22
DVSS
R23
DVSS
R24
DVSS
T15
DVSS
T16
DVSS
T17
DVSS
T18
DVSS
T19
DVSS
T20
DVSS
T21
DVSS
T22
DVSS
T23
DVSS
T24
DVSS
T3
DVSS
T8
DVSS
T9
DVSS
U15
DVSS
U16
DVSS
U17
DVSS
U18
DVSS
U19
DVSS
U20
DVSS
U21
DVSS
U22
DVSS
U23
DVSS
U24
DVSS
U3
DVSS
U32
DVSS
V15
DVSS
V16
DVSS
V17
DVSS
V18
DVSS
V19
DVSS
V20
DVSS
V21
DVSS
V22
DVSS
V23
DVSS
V24
DVSS
W14
DVSS
W15
DVSS
AL5
DVSS
AM10
DVSS
AM11
DVSS
AM12
DVSS
AM13
DVSS
AM15
DVSS
AM16
DVSS
AM17
DVSS
AM9
DVSS
AN3
DVSS
AN7
DVSS
AN8
DVSS
AP21
DVSS
AP23
DVSS
AP24
DVSS
AP26
DVSS
AP27
DVSS
AP28
DVSS
AP29
DVSS
AP31
DVSS
L31
DVSS
W16
DVSS
W17
DVSS
W18
DVSS
AP34
DVSS
AR11
DVSS
AR16
DVSS
AR19
DVSS
AT4
DVSS
AT7
DVSS
B31
DVSS
B33
DVSS
W19
DVSS
W20
DVSS
W21
DVSS
W22
DVSS
W23
DVSS
W24
DVSS
W3
DVSS
W6
DVSS
W8
DVSS
Y14
DVSS
Y15
DVSS
Y16
DVSS
Y17
DVSS
Y18
DVSS
Y19
DVSS
Y20
DVSS
Y21
DVSS
B37
DVSS
C17
DVSS
C19
DVSS
C20
DVSS
E22
DVSS
E26
DVSS
F9
DVSS
G5
DVSS
J3
DVSS
J31
DVSS
Y23
DVSS
Y24
DVSS
Y7
DVSS
Y8
DVSS
J6
DVSS
K6
DVSS
K9
DVSS
F12
DVSS
Y22
C541
100u/16V
R552
2.2R

Related product manuals